logo elektroda
logo elektroda
X
logo elektroda
REKLAMA
REKLAMA
Adblock/uBlockOrigin/AdGuard mogą powodować znikanie niektórych postów z powodu nowej reguły.

Sterowanie diodami mocy RGB

expert2000 28 Wrz 2011 14:20 3828 9
REKLAMA
  • #1 9972199
    expert2000
    Poziom 10  
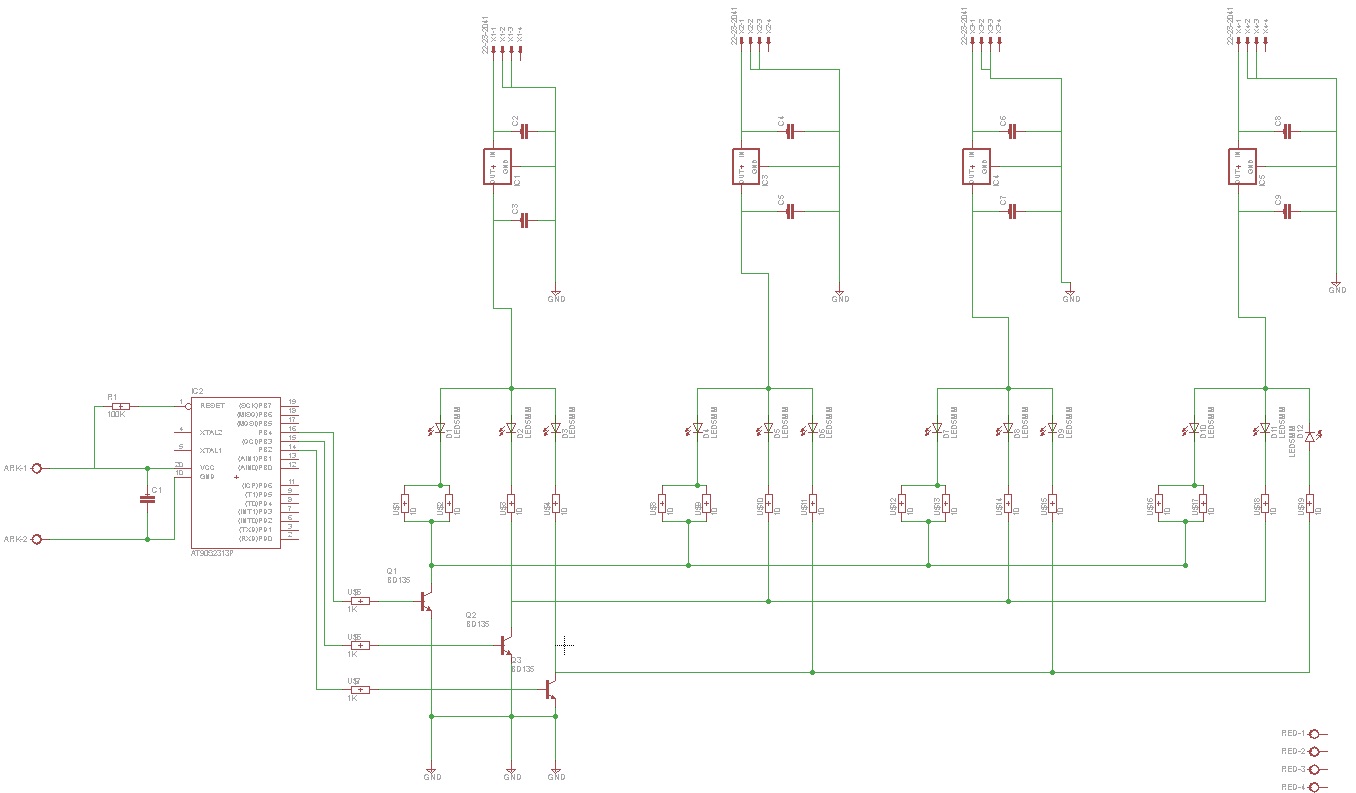
    Witam. Na wstępnie proszę o wyrozumiałość, gdyż jestem początkującym w tej dziedzinie. Moim celem jest sterowanie diodami mocy rgb (3W) za pomocą mikrokontrolera atiny 2313. Przy sterowaniu PWM jedną diodą, przy schemacie zamieszczonym na stronie http://tobe.nimio.info/diy/ikea/led/mood/lamp wszystko działa bez zarzutu. Zmodyfikowałem ten schemat w sposób następujący:
    Sterowanie diodami mocy RGB

    Każda dioda posiada osobne zasilanie stabilizowane 5v, tranzystory zostały zmienione na BD135. Założenie jest takie, aby jeden port mikrokontrolera sterował jednym kolorem czterech diód. Niestety po wykonaniu owego schematu sterowanie nie działa. Proszę o sugestie, gdzie mogłem popełnić błąd. Dodam tylko, że mikrokontroler działa poprawnie. Rezystory między portem mikrokontrolera a tranzystorem mają wartość 1k, natomiast ograniczające napięcia na diodach 10 ohm.
    Dziękuję z góry za poświęcony czas.
  • REKLAMA
  • #2 9972212
    Father
    Poziom 26  
    Diody LED na schemacie podłączone są odwrotnie niż powinny, dlatego zapewne układ nie działa...
  • REKLAMA
  • REKLAMA
  • #4 9972234
    expert2000
    Poziom 10  
    Racja, na schemacie diody są na odwrót. Przepraszam bardzo za wprowadzenie w błąd. W układzie natomiast diody są podłączone odpowiednio. Dodam tylko, że diody bardzo lekko się świecą. Czy jest możliwość, że problem tkwi w zbyt cienkich ścieżkach na płytce?
  • #5 9972245
    dondu
    Moderator na urlopie...
    expert2000 napisał:
    Racja, na schemacie diody są na odwrót. Przepraszam bardzo za wprowadzenie w błąd. W układzie natomiast diody są podłączone odpowiednio. Dodam tylko, że diody bardzo lekko się świecą. Czy jest możliwość, że problem tkwi w zbyt cienkich ścieżkach na płytce?

    Pokaż zdjęcia Twojego projektu, ale wcześniej nanieś poprawki które podałem Ci w w poście i linku powyżej.
  • #6 9972437
    tmf
    VIP Zasłużony dla elektroda
    Jakim napięciem zasilasz diody? 5V? W ogóle po co każda ma osobny stabilizator?
    BD136 ma mały współczynnik wzmocnienia prądowego (min. 40), a więc prąd kolektora jest tylko co najmniej 40 razy większy niż prąd bazy. Ponieważ w twoim układzie prąd bazy jest na poziomie 1mA to Ic=ok. 40mA, co może nie wystarczyć do wysterowania diody mocy. Dodatkowo musisz wziąć pod uwagę napięcie nasycenia tranzystora. Zamień tranzystor na lepszy lub zmniejsz rezystor na bazie.
    Prz yokazji - prawidłowo zidentyfikowałeś końcówki?
  • #7 9973040
    expert2000
    Poziom 10  
    Owszem zasilanie 5v z zasilacza komputerowego, z wejścia molex. Na 90% jest to wina źle dobranych tranzystorów. Proszę więc o pomoc w doborze właściwego. Zdjęć płytki nie będe wrzucał, gdyż mam pod ręką tylko telefon. Ścieżki pokryłem cyną, więc to nie jest ich wina.
  • #8 9973979
    tmf
    VIP Zasłużony dla elektroda
    Zmniejsz rezystory na bazie do ok. 200 omów i zobacz czy jasność świecenia diod się poprawi. Jeśli tak, to znaczy, że problem leży we wsp. wzmocnienia prądowego - należy wtedy dobrać tranzystory o lepszych parametrach. Problem może też rozwiązać Darlington, ale IMHO to niepotrzebna komplikacja. Dla takiej mocy warto też rozważyć MOSFETa - przy tych prądach nie będzie wymagał żadnego drivera bramki.
  • REKLAMA
  • #9 9980344
    pancio
    Poziom 16  
    Swego czasu wykonałem sterowanie PWM taśmą RGB LED, która wymagała już sterowania mocą rzędu 30W na kanał. Zwykłe tranzystory średnio się nadawały i wymagały radiatora... załączony schemat pozwala na zastosowanie prawie dowolnych MOSFETów z kanałem N. Zero strat ciepła etc. Te użyte przeze mnie to taka "armata na wróbla" ale kupiłem je bardzo tanio na serwisie aukcyjnym... To rozwiązanie powinno Ci wystarczyć do zasilania dowolnej diody mocy LED. Możesz zmienić wartość rezystorów kolektora i bazy w celu szybszego ładowania i rozładowania ładunku bramki MOSFET-a zgodnie z sugestią kolegów.
  • #10 9980914
    Konto nie istnieje
    Poziom 1  
REKLAMA