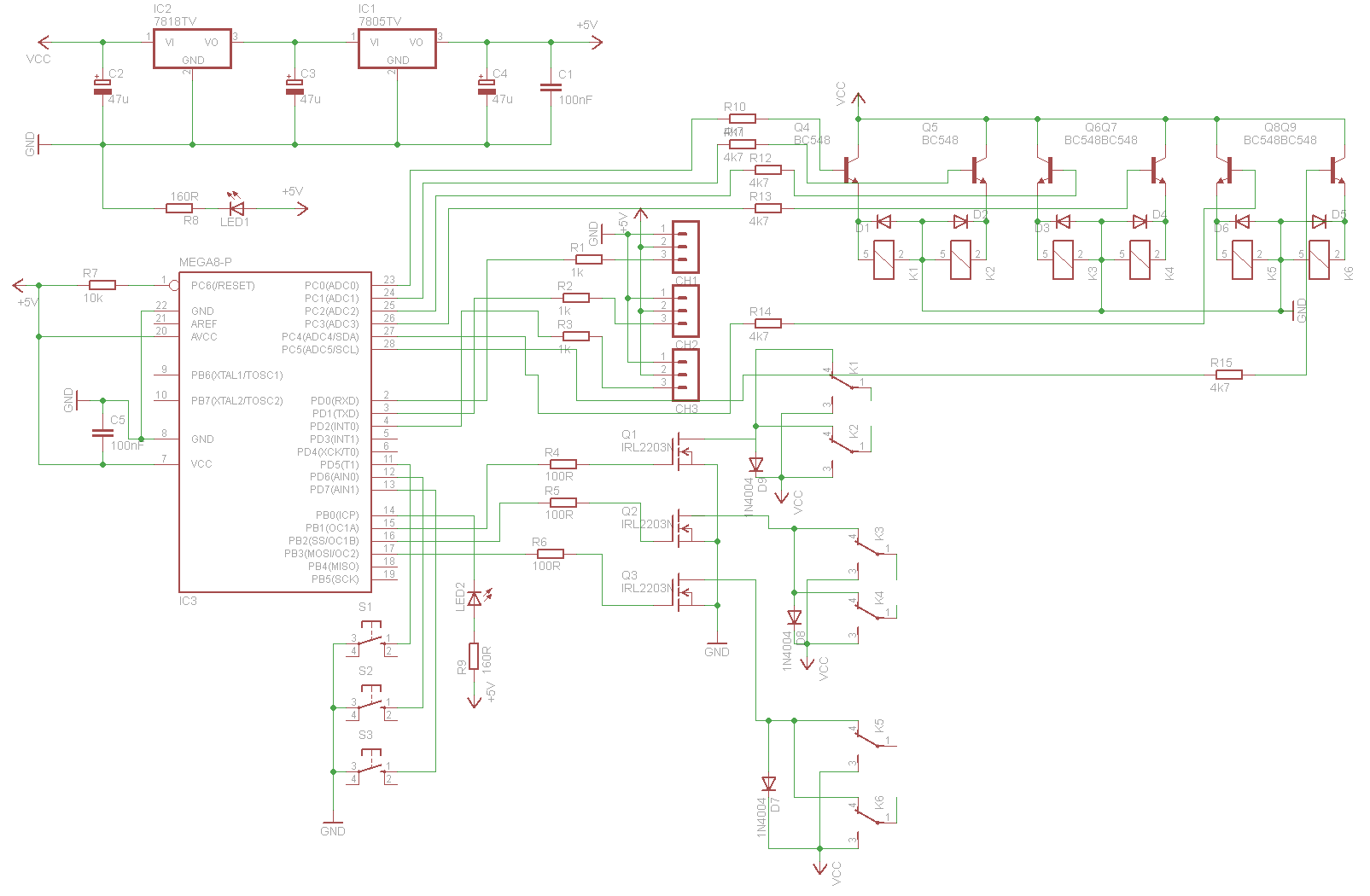
Od jakiegoś czasu ze znajomym próbujemy wykonać najprostszy sterownik (regulacja obrotów + kierunek obrotów), mostki na mosfetach - faktycznie, trudna sprawa, jednak ciekawy pomysł podrzucił McRancor. Proszę o sprawdzenie schematu, mam już pod do wykonany projekt płytki i jestem o krok od wykonania samej płytki.
Diody dren -> vcc są pierwsze lepsze, docelowo użyje 1.5KE120CA (lepsze propozycje?)
Zasilanie 24V, odbiorniki to silniki 24V 250W.
Pozdrawiam
Diody dren -> vcc są pierwsze lepsze, docelowo użyje 1.5KE120CA (lepsze propozycje?)
Zasilanie 24V, odbiorniki to silniki 24V 250W.
Pozdrawiam
