logo elektroda
logo elektroda
X
logo elektroda
REKLAMA
REKLAMA
Adblock/uBlockOrigin/AdGuard mogą powodować znikanie niektórych postów z powodu nowej reguły.

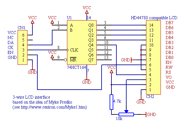
3-przewodowy interfejs LCD dla PIC'a

zaqwertytrewqaz 02 Paź 2011 11:48 5932 11
REKLAMA
  • 3-przewodowy interfejs LCD dla PIC'a
    Oto projekt przedstawiający podłączenie wyświetlacza LCD opartego o sterownik HD44780 do mikrokontrolera PIC, za pomocą 3 przewodów.

    Na stronie projektu są wszystkie potrzebne biblioteki, jak również przykładowy program.
    Schemat:
    3-przewodowy interfejs LCD dla PIC'a
    3-przewodowy interfejs LCD dla PIC'a
    Strona domowa projektu

    Fajne? Ranking DIY
    O autorze
    zaqwertytrewqaz
    Poziom 10  
    Offline 
    zaqwertytrewqaz napisał 6 postów o ocenie 1. Jest z nami od 2011 roku.
  • REKLAMA
  • #2 9985216
    mkpl
    Poziom 37  
    Wszystko ok tylko taki PIC kosztuje mniej więcej tyle co LCD więc gdzie logika? To już lepiej dać rejestr lub ekspander portów na I2c
  • REKLAMA
  • #4 9986929
    mkpl
    Poziom 37  
    Racja racja :) zasugerowałem się 2 schematem. Ma ktoś może podobne rozwiązanie dla Bascoma?
  • #5 9986967
    carek49
    Poziom 13  
    No dobra ale zasadniczo to ja widzę tutaj 5 przewodów - kolega zapomniał chyba o VCC i GND, a nawet jeśli zrezygnować z VCC i zasilać LCD bezpośrednio, to bez przewodu GND nie da rady tym sterować..
  • REKLAMA
  • #6 9987602
    gbd.reg
    Poziom 21  
    Chodzi o przewody, a raczej wyjścia mikrokontrolera, które zostaną zajęte przez wyświetlacz LCD
  • #7 9987708
    Freddy
    Poziom 43  
    No właśnie, bo to interface 4 przewodowy :)
    Tutaj jest opisany inny interface http://www.electronics-lab.com/projects/mcu/015/index.html
  • REKLAMA
  • #9 9989322
    excray
    Poziom 41  
    maciej_333 napisał:
    Poważną wadą takiego "wynalazku" jest brak możliwości odczytu zajętości modułu LCD.
    Jest to mało poważna wada. Po pierwsze już kilka razy spotkałem się z tym że mimo pozornie braku zajętości egzemplarz wyświetlacza wieszał się przy zbyt szybkim wysłaniu danych a po drugie sama metoda przesyłania danych jest raczej wolna więc nie jest to pomysł do szybko komunikujących się aplikacji. Zresztą po co szybki przesył danych do HD4780? A poza tym 95% aplikacji z HD44780 jakie znam nie opiera się na sprawdzaniu zajętości tylko na odczekaniu czasu określonego w specyfikacji.
  • #10 9989443
    maciej_333
    Poziom 38  
    excray napisał:
    maciej_333 napisał:
    Poważną wadą takiego "wynalazku" jest brak możliwości odczytu zajętości modułu LCD.
    Jest to mało poważna wada. Po pierwsze już kilka razy spotkałem się z tym że mimo pozornie braku zajętości egzemplarz wyświetlacza wieszał się przy zbyt szybkim wysłaniu danych a po drugie sama metoda przesyłania danych jest raczej wolna więc nie jest to pomysł do szybko komunikujących się aplikacji. Zresztą po co szybki przesył danych do HD4780? A poza tym 95% aplikacji z HD44780 jakie znam nie opiera się na sprawdzaniu zajętości tylko na odczekaniu czasu określonego w specyfikacji.


    Sprawdzenie zajętości zawsze wygląda ładniej w kodzie :D. Większość osób wykonując coś na HD44780 wkleja kody z google, nie zastanawiając się nawet nad zajętością itd. Pewnie dlatego 95% aplikacji jakie znasz nie ma tej funkcji.
  • #11 9989630
    excray
    Poziom 41  
    maciej_333 napisał:
    Sprawdzenie zajętości zawsze wygląda ładniej w kodzie

    Pod warunkiem że działa. Ja od czasu pewnego SSC2M.... wolę jednak odczekać swoje. Przynajmniej mam pewność że będzie działać na wszystkich wyświetlaczach a nie na wybranych. Myślę że końcowy użytkownik będzie za to bardziej wdzięczny niż za to że "z tym wyświetlaczem to nie działa ale za to ładnie wyglądało w kodzie".
  • #12 10004064
    bolek
    Poziom 35  
    Nie wiem co ładniej w kodzie wygląda, sprawdzanie flagi i timeout czy samo oczekiwanie.
    Samo sprawdzanie flagi może skończyć się zwisem całego urządzenia...
REKLAMA