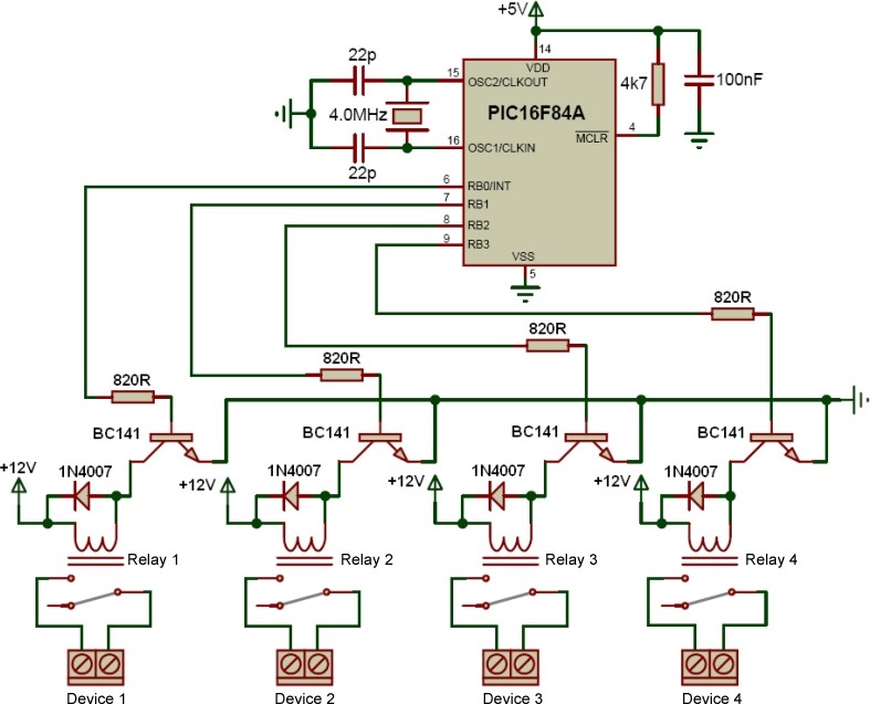
Układ jest kontrolerem przekaźników opartym na procesorze PIC16F84A. Płytka zawiera 4 przekaźniki, a więc pozwala na kontrolę do 4 zewnętrznych odbiorników, np. lampki, silnika itd. Płytkę zaprojektowano z wielką precyzją tak, aby możliwe było jej użycie w celach przemysłowych. W celu zminimalizowania zakłóceń z sieci zastosowano filtr liniowy w postaci dławika.
Użyty transformator jest w małej obudowie do montażu PCB, ma moc 3,6 VA i jest zabezpieczony bezpiecznikiem 250V 400mA. Urządzenia o dużym poborze mocy podłączone do tej samej linii zasilającej mogą wprowadzać zakłócenia w postaci sygnałów o wysokiej amplitudzie podczas załączania i wyłączania. Aby zminimalizować zakłócenia, zastosowano w układzie warystor. Innymi zabezpieczeniami są wspomniany wyżej dławik wejściowy oraz kondensator 100 nF/630V.
Przykładowe kody źródłowe w C są zamieszczone w projekcie. Załączają one kolejny przekaźnik po 5 s.
Schemat:
źródło: http://electronics-diy.com/pic-relay-driver.php
Fajne? Ranking DIY
