Witam.
Monitor Packard Bell Viseo 190 W A.
Znalazłem uszkodzone bezp. i trzy diody w tym jedna zenerka dwie z nich to smd które nie wiem jakie mają wartości i tu mój problem , może ktoś wie z kolegów co tam stoi lub wie co można wstawić ??.
Te uszkodzone diody to ZD905 , D903 i D900 pokazane na zdjęciu.
Dodano po 4 [godziny] 18 [minuty]:
Już wiem co tu stoi tylko zastanawia mnie od czego to się mogło uszkodzić i czy układ ld7552 jest jeszcze dobry?
Dodano po 7 [minuty]:

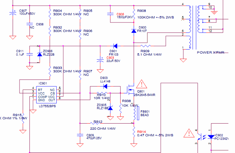
Monitor Packard Bell Viseo 190 W A.
Znalazłem uszkodzone bezp. i trzy diody w tym jedna zenerka dwie z nich to smd które nie wiem jakie mają wartości i tu mój problem , może ktoś wie z kolegów co tam stoi lub wie co można wstawić ??.
Te uszkodzone diody to ZD905 , D903 i D900 pokazane na zdjęciu.
Dodano po 4 [godziny] 18 [minuty]:
Już wiem co tu stoi tylko zastanawia mnie od czego to się mogło uszkodzić i czy układ ld7552 jest jeszcze dobry?
Dodano po 7 [minuty]: