logo elektroda
logo elektroda
X
logo elektroda
REKLAMA
REKLAMA
Adblock/uBlockOrigin/AdGuard mogą powodować znikanie niektórych postów z powodu nowej reguły.

Kabelek casio graph 100 -> PC. Szukam schematu kabla.

pawelpps 01 Gru 2004 22:35 3257 5
REKLAMA
  • #1 1028976
    pawelpps
    Poziom 15  
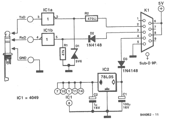
    witam. Posiadam kalkulator Casio graph 100 (praktycznie to samo co Algebra FX 2.0) i poszukuje schematu kabelka połączeniowego znalazłem taki banalny schemacik lecz nie wiem czy do mojego modelu casio sie nada, a może wszystkie modele mają taki sam kabel?? aha i czy mozna dostac zenerke 5,6V? czy moge dac 5.1V?
  • REKLAMA
  • #2 1029078
    axeland
    Poziom 20  
    Witam kabelek powinien chodzić , jest to zwykły konwenter , dioda zenera 5,6 V jest diodą standardową i bez najmniejszego problemu ją dostaniesz ale , ale wydaje mi się że na 5,1V też ruszy .
  • REKLAMA
  • #3 1032204
    stasiekm
    Poziom 30  
    oryginalny konwrter jest jeszcze prostszy -trzy tranzystory, dwie diody i kilka oporów
    różnica w bnapięciech zenerek jest do pominięcia
  • REKLAMA
  • #4 1034371
    pawelpps
    Poziom 15  
    a czy ten układ na zdjęciu to może być np: HEX INV. BUFFER PHI CD4049 DIP16 ?
  • REKLAMA
  • #5 2320705
    Alberto86
    Poziom 14  
    Nie widzę różnicy pomiędzy CD4049 a 4049. Jedno i drugie to ta sama kostka.
  • #6 5603418
    bartek410
    Poziom 2  
    Znalazłem prościutki schemacik do kabelka SB-87
    Kabelek casio graph 100 -> PC. Szukam schematu kabla.
    w załączniku reszta.

    P.S. Układ działa i bezproblemowo komunikuje się z kalkulatorem Algebra FX2.0
    Załączniki:
REKLAMA