Witam, chciałem zapytać (być może dla Was pytanie będzie banalne), które napięcie odniesienia dla przetwornika ADC w takim układzie będzie najlepsze?
Spośród wszystkich możliwych opisanych w PDFce najlepszym wydaje się być AVCC with external capacitor at AREF pin, ale wolę spytać się bardziej doświadczonych o radę, gdyż jak dotąd nie miałem okazji "pobawić się" z ADC
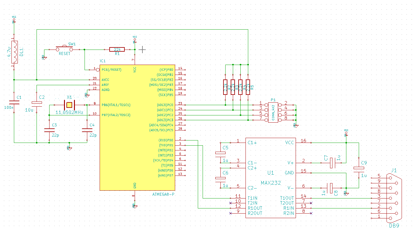
Układ ten ma za zadanie mierzyć temperaturę w 4 punktach i co jakiś czasz przesyłać do komputera za pośrednictwem RS-232. Do wejść ADC0...3 mikrokontrolera podłączone będą na przewodach termistory LM235.
Spośród wszystkich możliwych opisanych w PDFce najlepszym wydaje się być AVCC with external capacitor at AREF pin, ale wolę spytać się bardziej doświadczonych o radę, gdyż jak dotąd nie miałem okazji "pobawić się" z ADC
Układ ten ma za zadanie mierzyć temperaturę w 4 punktach i co jakiś czasz przesyłać do komputera za pośrednictwem RS-232. Do wejść ADC0...3 mikrokontrolera podłączone będą na przewodach termistory LM235.