Cześć Koledzy,
zanim spalę kolejny programator (bo poprzedni chyba sam się z siebie nie uszkodził
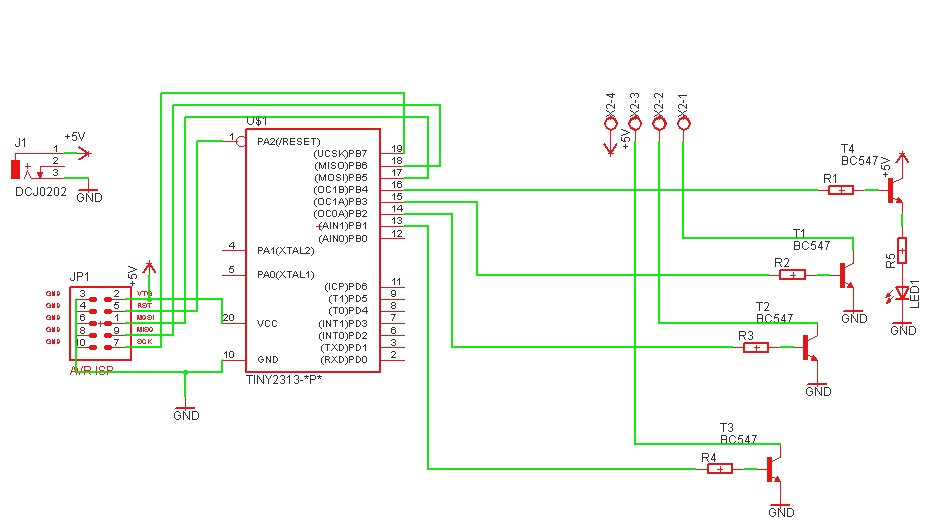
), uprzejmie proszę o rzucenie okiem na schemat i wytknięcie błędu.
Układ to 3-kanałowy sterownik PWM do akwarium (napięcie pracy 5V).
Poprzednio programowałem procesory za pomocą zewnętrznego urządzenia, czyli poprzez przekładanie procesora. Teraz postanowiłem osadzić złącze ISP i skorzystać z zalet tego rozwiązania.
Układ zdołałem kilkakrotnie zaprogramować za pomocą, teraz już wadliwego, programatora USBasp. Programator dość szybko nagrzewa się i zawiesza port USB. Zanim do tego dojdzie jestem w stanie odwołać się do procesora i przeprowadzić na nim różne operacje. Do układu przyłożone jest napięcie 5V (niepochodzące z USB). W związku z tym czy nie powinno być diody przy wejściu zewnętrznego napięcia lub czy w ogóle pin V+ w ISP powinien być podłączony?
Zapewne pytania wydadzą Wam się śmieszne, ale ja dopiero uczę się.

zanim spalę kolejny programator (bo poprzedni chyba sam się z siebie nie uszkodził
Układ to 3-kanałowy sterownik PWM do akwarium (napięcie pracy 5V).
Poprzednio programowałem procesory za pomocą zewnętrznego urządzenia, czyli poprzez przekładanie procesora. Teraz postanowiłem osadzić złącze ISP i skorzystać z zalet tego rozwiązania.
Układ zdołałem kilkakrotnie zaprogramować za pomocą, teraz już wadliwego, programatora USBasp. Programator dość szybko nagrzewa się i zawiesza port USB. Zanim do tego dojdzie jestem w stanie odwołać się do procesora i przeprowadzić na nim różne operacje. Do układu przyłożone jest napięcie 5V (niepochodzące z USB). W związku z tym czy nie powinno być diody przy wejściu zewnętrznego napięcia lub czy w ogóle pin V+ w ISP powinien być podłączony?
Zapewne pytania wydadzą Wam się śmieszne, ale ja dopiero uczę się.
