Witam,
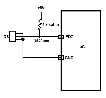
Mam dziwny problem z odczytem temperatury z czujnika DS18B20. Układ podpiąłem metodą zasilania pasożytniczego, czyli linia zasilania zwarta do masy a do linii DQ podpięte zasilanie 5V z użyciem rezystora podciągającego 4,7 kohm. MCU zaprogramowane tym programem:
'Debugująca' dioda wskazuje odebranie sygnału Presence od układu slave. Pomijam kod odczytujący ROM funkcją SKIPROM. Obojętnie czy czujnik jest podpięty czy nie, wyświetlacz pokazuje -00, -02 lub -03. Raz tak, raz tak. Niezależnie od panującej temperatury ani innych czynników. Kombinowałem z timingami ale nic to nie zmienia. Funkcje wyświetlające i konwertujące bajty do postaci dla wyświetlacza są sprawdzone i na pewno działają poprawnie. Co może być przyczyną bezwzględnego wyświetlania -00, -02 lub -03?
Mam dziwny problem z odczytem temperatury z czujnika DS18B20. Układ podpiąłem metodą zasilania pasożytniczego, czyli linia zasilania zwarta do masy a do linii DQ podpięte zasilanie 5V z użyciem rezystora podciągającego 4,7 kohm. MCU zaprogramowane tym programem:
Kod: text
'Debugująca' dioda wskazuje odebranie sygnału Presence od układu slave. Pomijam kod odczytujący ROM funkcją SKIPROM. Obojętnie czy czujnik jest podpięty czy nie, wyświetlacz pokazuje -00, -02 lub -03. Raz tak, raz tak. Niezależnie od panującej temperatury ani innych czynników. Kombinowałem z timingami ale nic to nie zmienia. Funkcje wyświetlające i konwertujące bajty do postaci dla wyświetlacza są sprawdzone i na pewno działają poprawnie. Co może być przyczyną bezwzględnego wyświetlania -00, -02 lub -03?

![[ATMega8][ASM] Dziwny odczyt z czujnika DS18B20 [ATMega8][ASM] Dziwny odczyt z czujnika DS18B20](https://obrazki.elektroda.pl/4546375200_1318854218.jpg)