logo elektroda
logo elektroda
X
logo elektroda
REKLAMA
REKLAMA
Adblock/uBlockOrigin/AdGuard mogą powodować znikanie niektórych postów z powodu nowej reguły.

[Atmega128][c/avrstudio] Wtyk isp

Gural 19 Paź 2011 21:00 1442 4
REKLAMA
  • #1 10044804
    Gural
    Poziom 11  
    Witam Serdecznie,
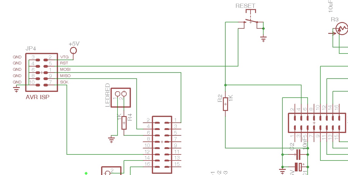
    chcąc dodać do swojej płytki złącze isp napotkałem problem mianowicie niby połączenie jest wykonane zgodnie z datasheetem. Czyli :
    MOSI - PE0
    MISO - PE1
    SCK - PB1

    Kawałek schematu:
    [Atmega128][c/avrstudio] Wtyk isp
    Jedank procesora nie da rady zaprogramować.
    może ktoś spostrzeże jakiś błąd :)
  • REKLAMA
  • #2 10045202
    mirekk36
    Poziom 42  
    Gural napisał:
    niby połączenie jest wykonane zgodnie z datasheetem.


    No właśnie po obejrzeniu takiego schematu można dojść do tego samego wniosku:

    "niby dobrze" tylko nie wiadomo o co tutaj chodzi w ogóle.
  • REKLAMA
  • #3 10045281
    piotrva
    VIP Zasłużony dla elektroda
    Z tego co wiem o m128 to pewnie źle doczytales i wyprowadziłeś piny od SPI a nie od SPI dla programowania - o ile pamięć mnie nie myli to m128 ma te piny pomieszane i rozdzielone.
  • REKLAMA
  • #5 10045505
    Gural
    Poziom 11  
    Wszystko jasne :) pomyłka tkwiła w zasilaniu .... Dziękuję wszystkim zainteresowanym.
REKLAMA