logo elektroda
logo elektroda
X
logo elektroda
REKLAMA
REKLAMA
Adblock/uBlockOrigin/AdGuard mogą powodować znikanie niektórych postów z powodu nowej reguły.

Dziwne wskazania strojenia anten.

a.gry 23 Paź 2011 21:10 3543 7
REKLAMA
  • #1 10058623
    a.gry
    Poziom 16  
    Witam.
    Posiadam radyjko Harry III ASC i ML145.
    Problem dotyczy strojenia miernikiem krzyżowym FARUN FS 264 anteny.
    Po zestrojeniu anteny w/w miernikiem występują różnice w pomiarze SWR na radiu i FS264. Odczucie mam takie jakby miernik uwzględniał odcinek kabelka między radiem a miernikiem i dodawał go do długości kabla antenowego. Po prostu stroił antenę do całości długości kabla. A po odłączeniu miernika wskaźnik na radiu pokazuje duże różnice w pomiarze na kanałach 1 i 20-tym.
    Może ktoś spotkał się z podobnym problemem.
    Proszę o poradę.

    Jak duża jest różnica wskazań? To też przeczytaj:

    https://www.elektroda.pl/rtvforum/topic520962.html

    /Olek II/
  • REKLAMA
  • #2 10058731
    kreslarz
    Poziom 35  
    Podłącz do układu z miernikiem (na wyjście miernika) sztuczne obciążenie i sprawdź wskazania obu SWR. Muszą wskazywać 1,0. Potem odłącz miernik i sprawdź z tym samym sztucznym obciążeniem wskazania SWR w radiu. Też powinne wynosić 1,0.
    Kabelek łączący radio z miernikiem SWR powinien być możliwie najkrótszy - kilka cm.
    Aby sprawdzić, czy ten odcinek ma wpływ na wskazania SWR w radiu, po wyłączeniu miernika krzyżowego z układu pomiarowego połącz oba kabelki "beczką" i sprawdź wskazania z tym kabelkiem i bez. Wtedy będziesz wiedział o wiele więcej.
  • REKLAMA
  • #3 10058985
    kriss51
    VIP Zasłużony dla elektroda
    W radiu to pomiar na oko, bo sprzęgacz jest taki jaki jest i odczyt też nie jest dobry. To jest wmontowane tylko tak dla sztuki. Bierz pod uwagę odczyty miernika krzyżowego, ale tylko w tedy jak nie było w nim grzebane. Pewne mobilki, a zarazem pseudo anteny dodatkowo strojone są długością kabla. Nie podałeś też różnic twoich pomiarów, a w tym dziale to wskazane, by opisać wszystko co związane z "chorobą" sprzętu.
  • REKLAMA
  • #4 10059499
    SP5IT
    VIP Zasłużony dla elektroda
    kreslarz napisał:
    Podłącz do układu z miernikiem (na wyjście miernika) sztuczne obciążenie i sprawdź wskazania obu SWR. Muszą wskazywać 1,0.
    Ja bym sprawdził na rezystorze 100ohm. Na 50ohm każda miarka pokaże 1:1.
    Prawda wychodzi na 100 ohmach :)
    Michał
  • #5 10059929
    SP5ANJ
    Spoczywaj w Pokoju
    SP5IT napisał:
    Prawda wychodzi na 100 ohmach :)

    Święta prawda.

    Dla zobrazowania - co i jak - .

    Dziwne wskazania strojenia anten.

    a.gry napisał :
    Cytat:
    A po odłączeniu miernika wskaźnik na radiu pokazuje duże różnice w pomiarze na kanałach 1 i 20-tym.
    Może ktoś spotkał się z podobnym problemem.

    Problemem jest sam wskaźnik w tym radiu, który pokazuje (mierzy) samo napięcie w.cz. na wyjściu mocy nadajnika i NIEma nic wspólnego w WFS-em.


    Pozdrawiam.
  • REKLAMA
  • #6 10117092
    a.gry
    Poziom 16  
    Witam ponownie i przepraszam za tak długi okres bez odpowiedzi.

    Jeszcze przed napisaniem na forum dokonałem pomiaru z rezystorem 50om w miejscu montażu samej anteny. Dane były 1,1 na reflektometrze, ale nie porównałem tego ze wskazaniem w samym radyjku. Postaram się jeszcze raz sprawdzić i opisze spostrzeżenia.
    Radyjko jest oryginalne i nikt w nim jeszcze nic nie grzebał ,a co do samego kabelka do miernika to był kupowany razem z miernikiem i nie sądzę aby był zły.
  • #7 10121345
    a.gry
    Poziom 16  
    Witam.
    Jak wcześniej pisałem przedstawiam fotki wskazań radyjka ze sztucznym obciążeniem bez podłączonego miernika.

    Dziwne wskazania strojenia anten. Dziwne wskazania strojenia anten. Dziwne wskazania strojenia anten.

    A teraz tak samo tylko z podłączonym miernikiem.

    Dziwne wskazania strojenia anten. Dziwne wskazania strojenia anten. Dziwne wskazania strojenia anten.

    I wszystko wydawało by się że jest ok.

    W następnym poście przedstawię problem z podłączoną anteną.


    A co do wypowiedzi kolegi SP5ANJ, to mam rozumieć że wskazanie z radyjka nie są adekwatne do wskazań miernika. Może nie potrzebnie zawracam głowę ?
  • #8 10121928
    SP5ANJ
    Spoczywaj w Pokoju
    Witam.
    a.gry napisał:
    A co do wypowiedzi kolegi SP5ANJ, to mam rozumieć że wskazanie z radyjka nie są adekwatne do wskazań miernika. Może nie potrzebnie zawracam głowę ?

    Zostałem wywołany do odpowiedzi więc odpiszę.

    Oczywiście , że TAK . Wskazania poziomu w.cz. napięć nadajnika to tylko wskazania, które mierzą sam poziom napięcia w.cz. i NIC więcej.

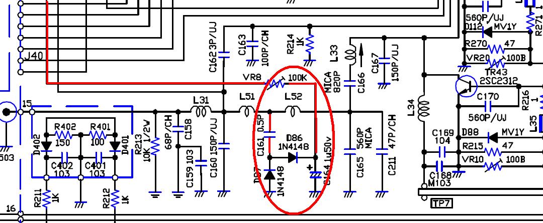
    Podpowiem tylko, że wskazania na wskaźniku TX to tylko pomiar napięcia w.cz. poprzez "diodę detekcyjną" na wyjściu Π-filtra (PI-filtra) dopasowującego nadajnik do 50Ω na wyjściu złącza (UC-1) antenowego.
    I nie ma NIC wspólnego z tzw. dopasowanie czy mocą transmisji z danego radia CB.

    Dla przykładu niech będzie, wycinek schematu z Alana 87 (dla wszystkich radiotelefonów w paśmie CB) :

    Dziwne wskazania strojenia anten.


    Pozdrawiam.
REKLAMA