Witam
Otóż mam taki dylemat ...
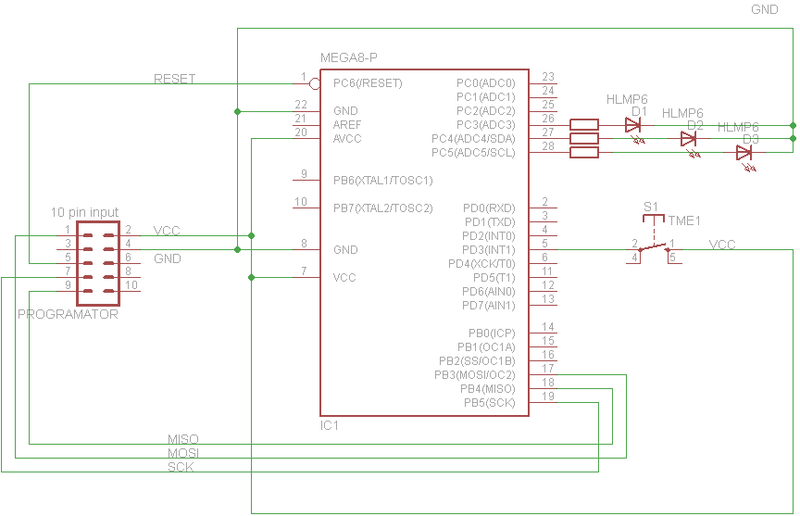
Mam taki prosty programik robiący mi za licznik modulo 8. Samo liczenie odbywa się w przerwaniu timer'a ale to nie jest kwestia którą chce poruszyć.
Po wywołaniu zewnętrznego przerwania, nie da się go przez czas paru/parunastu sekund wywołać. Czego to może być wina ? (pomijając że moja). Czy przypadkiem nie powinno to wyglądać tak że przerwaniami mogę sobie spamować do woli?
Dziękuję za wszelką pomoc
Otóż mam taki dylemat ...
Mam taki prosty programik robiący mi za licznik modulo 8. Samo liczenie odbywa się w przerwaniu timer'a ale to nie jest kwestia którą chce poruszyć.
Po wywołaniu zewnętrznego przerwania, nie da się go przez czas paru/parunastu sekund wywołać. Czego to może być wina ? (pomijając że moja). Czy przypadkiem nie powinno to wyglądać tak że przerwaniami mogę sobie spamować do woli?
Kod: C / C++
Dziękuję za wszelką pomoc
