logo elektroda
logo elektroda
X
logo elektroda
REKLAMA
REKLAMA
Adblock/uBlockOrigin/AdGuard mogą powodować znikanie niektórych postów z powodu nowej reguły.

[ATmega128][Bascom]Hadrware bootloadera MCS

fliper_katrill 30 Paź 2011 13:29 1247 2
REKLAMA
  • #1 10081207
    fliper_katrill
    Poziom 20  
    Witam serdecznie kolegów
    Najpierw załączę plik:
    [ATmega128][Bascom]Hadrware bootloadera MCS
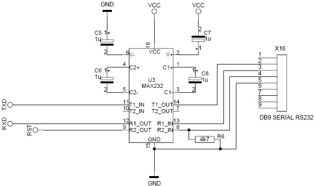
    po lewej stronie widoczne są podłączenia do uC. Te kropki są przypadkowe czy są to negacje? Muszę podłączyć sygnał resetu do uC, które to wejście jest negowane, (RXD i TXD nie są negowane na wejściu) jak poprawnie odczytać to połączenie?
    Druga moja wątpliwość, podłączenie do DB9, zazwyczaj piny 6,4 i 7,8 są łączone ze sobą, proszę o rozwianie wątpliwości.
    Z góry dziękuję.
  • REKLAMA
  • #2 10081239
    opamp
    Użytkownik obserwowany
    Kropki to nie jest negacja tylko podłączenie . RST -> RESET uC. Piny 6,4 i 7,8 połącz bo masz włączenie urządzenia i gotowość do pracy informacje na nich.
  • #3 10082247
    fliper_katrill
    Poziom 20  
    Ale 4 mi jest potrzebna do resetowania uC z kompa :)

    Dodano po 9 [minuty]:

    Wszystkie połączenia jakie przeanalizowałem w różnych projektach są podłączone w taki sposób jak w jpg-u, więcej nic nie jest łączone. Jak to się ma do faktu, że chciałbym korzystać z com-a nie tylko jako bootloader ale i przesyłać dane.
REKLAMA