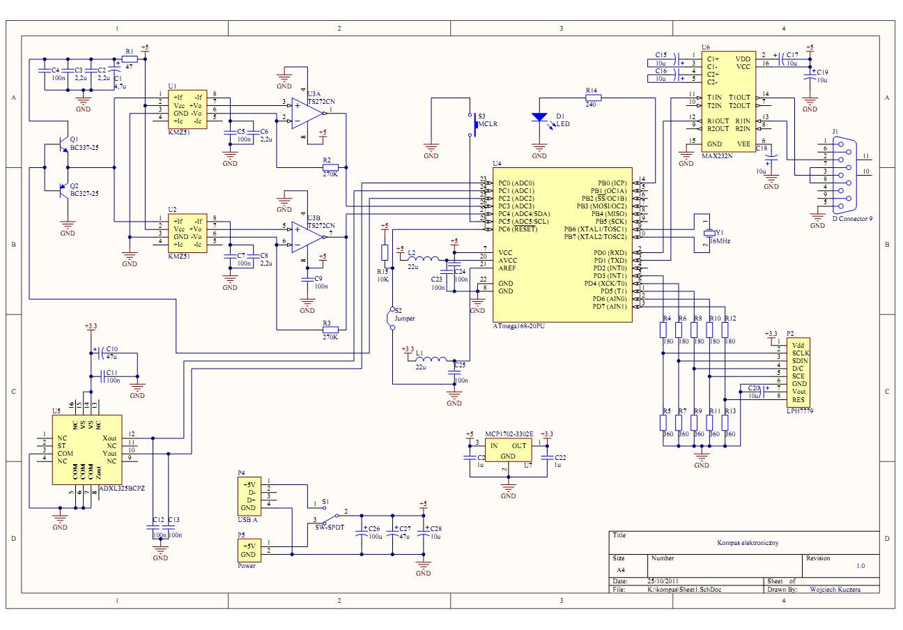
Konstruuję kompas elektroniczny, jednak natrafiłem na pewną rzecz która mnie zaciekawiła i przysporzyła jednocześnie kilka problemów.
Otóż korzystam w układzie z dwóch czujników KMZ51, jednak napięcia z tych czujników nie są zbyt podobne tj.
czujnik 1: 2,58V - 3,14V
czujnik 2: 2,95V - 3,50V
Wydaje mi się że Philips by sobie nie pozwolił na taką rozbieżność, więc problem musi tkwić gdzieś indziej, niestety nie wiem gdzie. Możliwe że wina leży po stronie wzmacniacza czy jeszcze czegoś innego.
Najgorsze jest to że podczas projektowania nie przewidywałem tak dużego napięcia na wyjściu i na AVref jest napięcie ze stabilizatora 3,3V (~3,28V). Powoduje to że otrzymuję wyniki:
czujnik 1: 798 - 972
czujnik 2: 911 - 1023
Górna granica napięcia czujnika drugiego nie ma za dużo wspólnego z rzeczywistością. Czy bez ingerencji w "hardware" obejść problem niedokładnego wyświetlania tego wyniku? Czym może być spowodowana aż tak duża rozbieżność w wynikach czujników?
Otóż korzystam w układzie z dwóch czujników KMZ51, jednak napięcia z tych czujników nie są zbyt podobne tj.
czujnik 1: 2,58V - 3,14V
czujnik 2: 2,95V - 3,50V
Wydaje mi się że Philips by sobie nie pozwolił na taką rozbieżność, więc problem musi tkwić gdzieś indziej, niestety nie wiem gdzie. Możliwe że wina leży po stronie wzmacniacza czy jeszcze czegoś innego.
Najgorsze jest to że podczas projektowania nie przewidywałem tak dużego napięcia na wyjściu i na AVref jest napięcie ze stabilizatora 3,3V (~3,28V). Powoduje to że otrzymuję wyniki:
czujnik 1: 798 - 972
czujnik 2: 911 - 1023
Górna granica napięcia czujnika drugiego nie ma za dużo wspólnego z rzeczywistością. Czy bez ingerencji w "hardware" obejść problem niedokładnego wyświetlania tego wyniku? Czym może być spowodowana aż tak duża rozbieżność w wynikach czujników?
Kod: C / C++
