Witam,
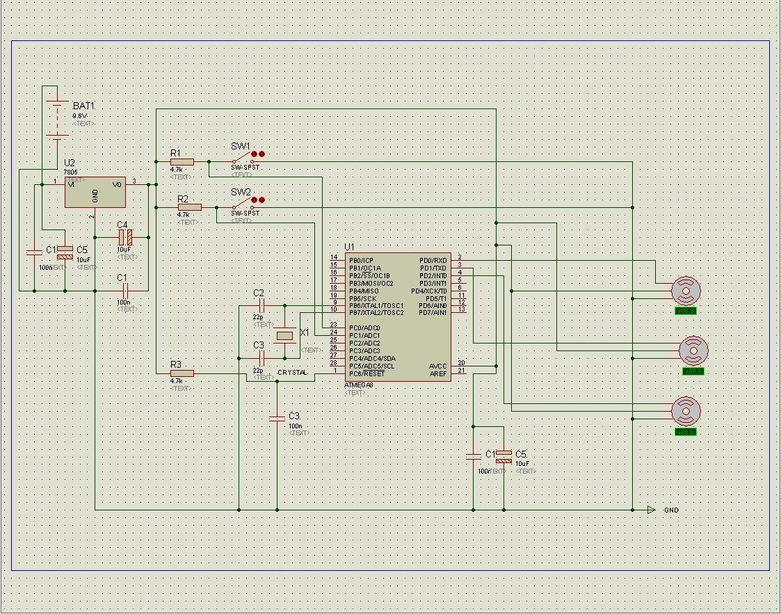
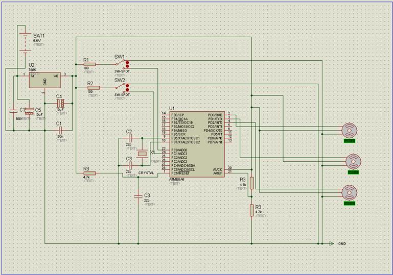
Jestem początkujący jeśli chodzi o budowanie układów i dlatego chciałbym na początek zbudować coś prostego. Wymyśliłem model złożony z trzech serwonapędów firmy Tower Pro MG955h i dwóch krańcówek np. C & K COMPONENTS - TPA413G. - SWITCH NAVIGATION 4 WAY (http://pl.farnell.com/c-k-components/tpa413g/switch-navigation-4-way/dp/4156237) lub C & K COMPONENTS - TPC1133G - PRZEŁĄCZNIK SKANUJĄCY, 3-STYKOWE (http://pl.farnell.com/c-k-components/tpc1133g/przelacznik-skanujacy-3-stykowe/dp/1201401). Może ktoś mógłby sprawdzić czy części te będą w jakikolwiek sposób ze sobą współpracowały i czy dołączony schemat ma sens, żeby Atmega (ATMEL - ATMEGA48A-PU - MCU, 8BIT, AVR, 4K FLASH, 28PDIP ) wszystko ogarnęła i nic się nie przegrzewało.
Z góry dziękuję i przepraszam za moje infantylne pytania
![[AVR- ATMEGA48A-PU] Sprawdzenie schematu [AVR- ATMEGA48A-PU] Sprawdzenie schematu](https://obrazki.elektroda.pl/1012894600_1320260409_thumb.jpg)
Jestem początkujący jeśli chodzi o budowanie układów i dlatego chciałbym na początek zbudować coś prostego. Wymyśliłem model złożony z trzech serwonapędów firmy Tower Pro MG955h i dwóch krańcówek np. C & K COMPONENTS - TPA413G. - SWITCH NAVIGATION 4 WAY (http://pl.farnell.com/c-k-components/tpa413g/switch-navigation-4-way/dp/4156237) lub C & K COMPONENTS - TPC1133G - PRZEŁĄCZNIK SKANUJĄCY, 3-STYKOWE (http://pl.farnell.com/c-k-components/tpc1133g/przelacznik-skanujacy-3-stykowe/dp/1201401). Może ktoś mógłby sprawdzić czy części te będą w jakikolwiek sposób ze sobą współpracowały i czy dołączony schemat ma sens, żeby Atmega (ATMEL - ATMEGA48A-PU - MCU, 8BIT, AVR, 4K FLASH, 28PDIP ) wszystko ogarnęła i nic się nie przegrzewało.
Z góry dziękuję i przepraszam za moje infantylne pytania
