logo elektroda
logo elektroda
X
logo elektroda
REKLAMA
REKLAMA
Adblock/uBlockOrigin/AdGuard mogą powodować znikanie niektórych postów z powodu nowej reguły.

Jak zwiększyć głębokość modulacji w CB Cobra 19 Ultra III ?

cjerzy1 05 Lis 2011 08:23 5448 6
REKLAMA
  • #1 10102847
    cjerzy1
    Poziom 20  
    Jak zwiększyć modulację mikrofonową w CB Radio Cobra 19 Ultra III? Jeżeli to jest możliwe, to proszę o dokładne wskazówki, jakie elementy wyregulować lub zmienić na inną wartość, w oparciu o schemat ideowy.

    3.1.15. (11) Zabronione jest publikowanie wpisów przedstawiających problem, bez podania wystarczającej liczby informacji umożliwiającej zajęcie merytorycznego stanowiska przez innych Użytkowników forum. Tytuł wpisu powinien zawierać markę, model oraz skrótowy opis usterki. Nie kasować wpisów moderatorskich. /Olek II/
  • REKLAMA
  • Pomocny post
    #2 10103114
    SP5ANJ
    Spoczywaj w Pokoju
    Witam.

    To radio niestety ma bardzo prostą konstrukcję w części modulacji AM-u (wzmacniacz mikrofonowy, modulator).

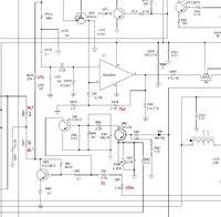
    Tu przykład :

    Jak zwiększyć głębokość modulacji w CB Cobra 19 Ultra III ?
    Na czerwono "trasa" toru m.cz. (modulacji).

    Jedynym elementem regulacyjnym dla głębokości modulacji AM-u jest RVM1 (zaznaczony na niebiesko).
    Możesz zupełnie wyłączyć ARW we wzmacniaczu m.cz. , które w szczytach modulacji blokuje wejście, poprzez wylutowanie tranzystora kluczującego QM1.

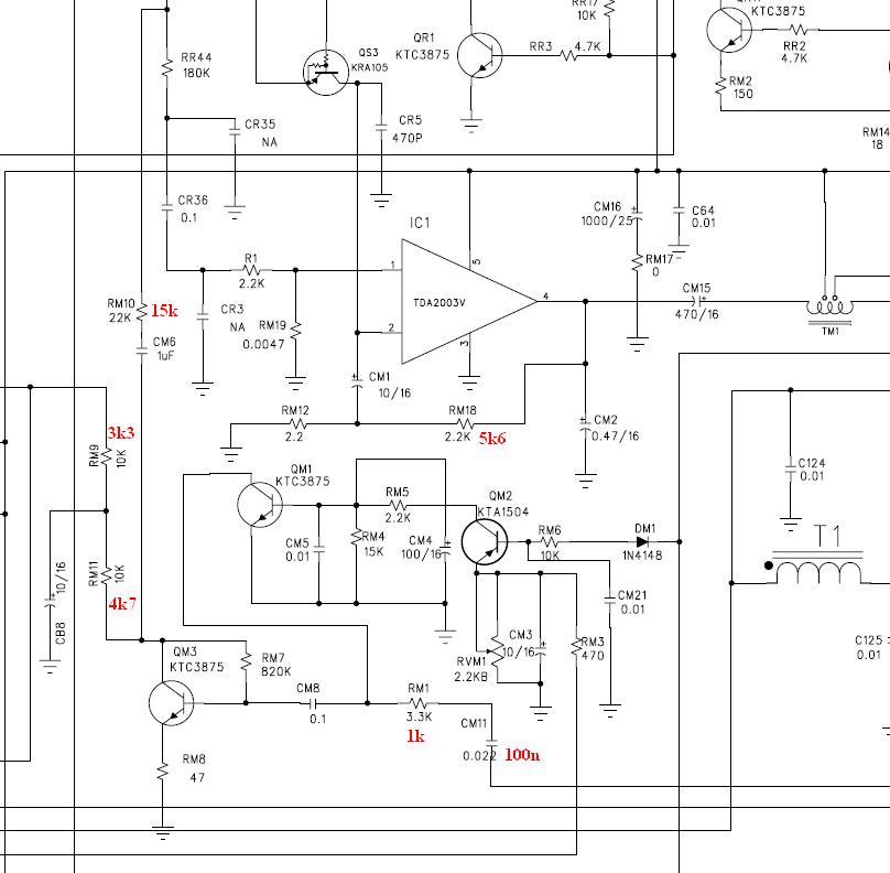
    Jeżeli czujesz się na "siłach" eksperymentować z modulacją w tym radiu, to możesz wymienić (nowa wartość na czerwono) :

    Jak zwiększyć głębokość modulacji w CB Cobra 19 Ultra III ?


    Pozdrawiam.
  • REKLAMA
  • #3 10103152
    cjerzy1
    Poziom 20  
    Dziękuję Kolego za dokładne wskazówki dzięki którym będę mógł sobie poeksperymentować. Temat poprawiłem, mam nadzieję, że już jest dobrze.
    Ale zanim zacznę eksperymenty, to jeszcze mam 2 pytania. W którą stronę przesunąć suwak RVM1, w górę w stronę tranzystora, czy w dół w stronę masy, żeby zwiększyć głębokość modulacji ? Czy wylutowanie tranzystora QM1 eliminuje tranzystor QM2 łącznie z potencjometrem RVM1, tzn. czy już nie ma sensu regulacja potencjometru RVM1 ?
  • #4 10114583
    bc211
    Poziom 30  
    Olek 2 ma rację trzeba przedstawić jasno i wyraźnie dlaczego i co chcesz zmienić w tym radiu ? Wydeje mi się, że problem leży gdzie indziej
  • REKLAMA
  • Pomocny post
    #6 10115256
    SP5ANJ
    Spoczywaj w Pokoju
    Witam.
    cjerzy1 napisał:
    W którą stronę przesunąć suwak RVM1, w górę w stronę tranzystora, czy w dół w stronę masy, żeby zwiększyć głębokość modulacji ?

    Zasada jest całkiem prosta. Im większa rezystancja prk-a RVM1, tym wyższe napięcie na bazie QM2 spowoduje kluczowanie ARW (kompresję sygnału m.cz.) .
    RVM1 (jego suwak) w stronę Emitera.
    Cytat:
    Czy wylutowanie tranzystora QM1 eliminuje tranzystor QM2 łącznie z potencjometrem RVM1, tzn. czy już nie ma sensu regulacja potencjometru RVM1 ?

    Tak. Wylutowanie ostatniego elementu wykonawczego w kompresji sygnału m.cz. QM1 eliminuje "ustawienia" RVM1 i QM2.


    Pozdrawiam.
  • REKLAMA
REKLAMA