Witam,
W dokumentacji mikrokontrolera ATmega32 jest napisane:
Keep analog signal paths as short as possible. Make sure analog tracks run over the
analog ground plane, and keep them well away from high-speed switching digital
tracks.
Tłumacząc:
Prowadź ścieżki sygnałów analogowych najkrócej jak można. Upewnij się, że ścieżki analogowe przebiegają nad polem masy analogowej i trzymaj je z dala od szybkozmiennych sygnałów cyfrowych.
I tu pojawia się moje pytanie. Zaprojektowałem płytkę, wysłałem projekt, ale widocznie coś przekręciłem w czasie projektowania, bo moje ścieżki analogowe są pod polem masy, czyli na odwrót niż jest napisane w dokumentacji. Jednak moja intuicja podpowiada mi, że to nie ma znaczenia.
Jednak nie w oparciu o przeczucie, tylko o wiedzę tworzę projekt - stąd moje pytanie.
Czy ma znaczenie czy ścieżki sygnałów analogowych zostaną poprowadzone nad/pod polem masy?
Update:
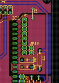
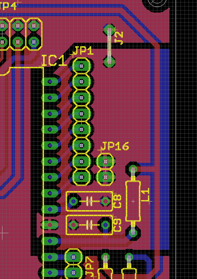
Jeszcze screen obrazujący problem.
Proszę o pomoc w rozgryzieniu tej sprawy.
W dokumentacji mikrokontrolera ATmega32 jest napisane:
Keep analog signal paths as short as possible. Make sure analog tracks run over the
analog ground plane, and keep them well away from high-speed switching digital
tracks.
Tłumacząc:
Prowadź ścieżki sygnałów analogowych najkrócej jak można. Upewnij się, że ścieżki analogowe przebiegają nad polem masy analogowej i trzymaj je z dala od szybkozmiennych sygnałów cyfrowych.
I tu pojawia się moje pytanie. Zaprojektowałem płytkę, wysłałem projekt, ale widocznie coś przekręciłem w czasie projektowania, bo moje ścieżki analogowe są pod polem masy, czyli na odwrót niż jest napisane w dokumentacji. Jednak moja intuicja podpowiada mi, że to nie ma znaczenia.
Jednak nie w oparciu o przeczucie, tylko o wiedzę tworzę projekt - stąd moje pytanie.
Czy ma znaczenie czy ścieżki sygnałów analogowych zostaną poprowadzone nad/pod polem masy?
Update:
Jeszcze screen obrazujący problem.
Proszę o pomoc w rozgryzieniu tej sprawy.
