logo elektroda
logo elektroda
X
logo elektroda
REKLAMA
REKLAMA
Adblock/uBlockOrigin/AdGuard mogą powodować znikanie niektórych postów z powodu nowej reguły.

Ładowarka dla paneli słonecznych

marek_34 09 Lis 2011 11:37 9784 8
REKLAMA
  • Ładowarka dla paneli słonecznych

    Projekt niekonwencjonalnego, regulowanego układu mocy dla baterii słonecznych 12V wraz z kontrolerem ładowania akumulatora z zabezpieczeniem przed rozładowaniem. Układ jest przeznaczony dla systemów o mocy 50W i mniej.


    Właściwości:


    - niski pobór prądu w spoczynku: układ został zaprojektowany dla małych i średnich układów i charakteryzuje się małym natężeniem prądu spoczynkowego (5 mA), co przedłuża czas funkcjonowania akumulatora w układach o małych pojemnościach;

    - łatwo dostępne części: wszystkie części użyte do budowy urządzenia są elementami przewlekanymi i mogą być zdobyte z wielu różnych źródeł. Żadna z części nie wymaga programowania, a do regulacji potrzebny jest jedynie woltomierz i regulowane źródło napięcia. Te właściwości sprawiają, że ładowarka jest tania w budowie i utrzymaniu;

    - ostatnia wersja urządzenia: jest to trzecie usprawnienie układu z korektami;

    - regulacja: układ odłącza panel, kiedy napięcie na akumulatorze przekroczy zadaną wartość, typowo 13,8V;

    - zabezpieczenie przed zbyt niskim napięciem na akumulatorze: układ odłącza akumulator, kiedy napięcie na zaciskach spada poniżej ustalonej granicy, typowo 10,5V.


    Najczęstsze problemy z układami podobnego typu

    Najbardziej popularne ładowarki dla paneli słonecznych zawierają diodę Shottky'ego dla zabezpieczenia akumulatora przed wyczerpaniem poprzez panel słoneczny oraz układ odłączający panel po całkowitym naładowaniu akumulatora. Jedynym problemem jest wydzielające się ciepło na diodzie. Jeżeli 100W 12V panel dostarcza do układu 8A, spadek napięcia na diodzie wyniesie ok. 0,4 V prowadząc do strat energii około 3,2 W. Wymaga to dużego radiatora i oczywiście - jest stratą energii. Problemem jest, że nie ma innego rozwiązania dla redukcji tych strat, łączenie diod równolegle podzieli nam prąd płynący przez każdą z nich, ale spadek napięcia pozostanie. Układ z artykułu używa tranzystora MOSFET zamiast diody, prowadząc do zmniejszenia strat.

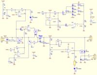
    Schemat:
    Ładowarka dla paneli słonecznych


    Źródło: http://www.opend.co.za/hardware/solarcharge1/index.html

    Fajne? Ranking DIY
    O autorze
    marek_34
    Poziom 18  
    Offline 
    marek_34 napisał 332 postów o ocenie 271, pomógł 6 razy. Mieszka w mieście Katowice. Jest z nami od 2006 roku.
  • REKLAMA
  • #2 10126581
    cyberdar
    Poziom 31  
    Witam

    Te 13.8V rozumiem ale 10.5V to raczej porażka. W akumulatorze przy tak niskim napięciu to już nie elektrolit a już bardziej woda. A woda i np. -10 stopni C to już katastrofa (chyba, że to aku żelowy). Z tranzystorem też nie jest do końca jak piszesz bo w "strukturze tranzystora" jest dioda, która wstecznie będzie przewodzić prąd.

    --
    Pozdrawiam
  • #3 10126817
    gothye
    Poziom 33  
    Co do tych 10.5V jest to do wyregulowania i zmiany tej wartości
    -10C to tylko dla akumulatorów kwasowych ,ponieważ akumulatory żelowe mają ściśle określone warunki temperaturowe swojej pracy i średnia temp ich pracy to ok +25C
  • REKLAMA
  • #4 10128422
    Svavo
    Poziom 23  
    cyberdar napisał:
    (..) Z tranzystorem też nie jest do końca jak piszesz bo w "strukturze tranzystora" jest dioda, która wstecznie będzie przewodzić prąd.(...)

    Dioda będzie przewodzić, ale w stronę baterii.
    Poza tym minimalne napięcie baterii faktycznie jest deczko za niskie.
    Pozdro.
  • REKLAMA
  • #5 10130414
    wojto15-05
    Poziom 18  
    Zastanawiam się czy da się w prosty sposób przerobić układ aby obsłużył panel o mocy do 250W ?
    Ale nie wiem czy jest sens samemu kombinować skoro na popularnych stronach aukcyjnych można kupić regulator (max 10A, 12/24V) za 75zł-90zł.
  • REKLAMA
  • #6 10137827
    cyberdar
    Poziom 31  
    Witam

    Proszę autora o opis działania co gdzie kiedy

    --
    pozdrawiam
  • #7 10138066
    Svavo
    Poziom 23  
    cyberdar napisał:
    Witam

    Proszę autora o opis działania co gdzie kiedy

    --
    pozdrawiam

    Pełny opis masz na stronie projektu (link w pierwszym poście).
    Pozdro.
  • #8 10148336
    cyberdar
    Poziom 31  
    Witam,

    Ślepota, ech... W każdym razie do schematu a dokładniej do tranzystorów Q2 i Q4 dorysowałem diody, które w tych tranzystorach faktycznie są i wytłumaczcie proszę jak to ma regulować, skoro prąd do akumulatora płynie właściowie non stop właśnie przez te diody.

    --
    pozdrawiam

    Ładowarka dla paneli słonecznych
  • #9 10148663
    Svavo
    Poziom 23  
    @cyberdar
    I to jest bardzo dobre ono to pytanie!
REKLAMA