logo elektroda
logo elektroda
X
logo elektroda
REKLAMA
REKLAMA
Adblock/uBlockOrigin/AdGuard mogą powodować znikanie niektórych postów z powodu nowej reguły.

alan 199-a pytanie o wnętrze

skot84 09 Lis 2011 17:20 2469 3
REKLAMA
  • #1 10120149
    skot84
    Poziom 10  
    Witam nie wiem jak nazwać temat i nie wiem czy w dobry miejscu pytam.

    otóż dostałem radio alan 199-a miało niby nie działać ponieważ poprzedni własciel kręcił we wnętrzu, po podłączeniu jednak działa.
    Moje pytanie brzmi od czego są te regulacje na płycie?
    Te w kółeczkach zaznaczone strzałkami nimi się bawił poprzedni właściciel pytam bo boje się czy mi czasem się coś z radyjkiem nie stanie i jestem ciekaw co mógł tym poprzestawiać


    Proszę poprawić zdjęcie zgodnie z zaleceniami z : https://www.elektroda.pl/rtvforum/topic2053101.html
    [SP5ANJ]
  • REKLAMA
  • REKLAMA
  • #3 10122206
    skot84
    Poziom 10  
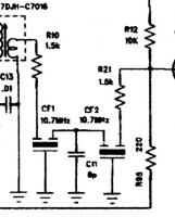
    Mam schemat ale dla mnie to czarna magia :/
  • #4 10122624
    SP5ANJ
    Spoczywaj w Pokoju
    Witam.
    skot84 napisał:
    Mam schemat ale dla mnie to czarna magia :/

    Przypomnę, że jest to dział serwisowy i należy mieć jako-takie pojęcie o tym co się wypisuje.

    Tu masz na rysunku co i jak :

    alan 199-a pytanie o wnętrze


    Pozdrawiam.
REKLAMA