logo elektroda
logo elektroda
X
logo elektroda
REKLAMA
REKLAMA
Adblock/uBlockOrigin/AdGuard mogą powodować znikanie niektórych postów z powodu nowej reguły.

Sterowanie 5 serwami mikrokontrolerem AVR

hriszna 14 Lis 2011 18:43 2468 4
REKLAMA
  • #1 10138507
    hriszna
    Poziom 10  
    Przykro mi, że mój brak wiedzy jest brany za lenistwo, chciałbym po prostu uzyskać odpowiedz od kompetentnych osób.
    Ponawiam swoje pytanie:
    Konstruuje manipulator o 4 stopniach swobody(5 serw) i nie za bardzo się orientuje jak miałby wyglądać układ sterowania serwami w takim przypadku.
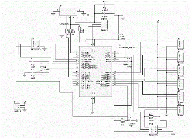
    Znalazłem poniższy układ i zwracam się z pytaniem, czy mógłbym wykorzystać go do sterowania manipulatora?
    Sterowanie 5 serwami mikrokontrolerem AVR
  • REKLAMA
  • REKLAMA
  • #3 10138585
    mirekk36
    Poziom 42  
    Chodzi o to, że kolega podchodzi do zagadnienia hmmm (delikatnie mówiąc) nie od tej strony. Cóż może być w schemacie połączeń 5 czy 12 czy 8 serw ?? Wie kolega ile przewodów jest wykorzystywanych do sterowania serwem? jeśli nie to od tego bym zaczął w ogóle swoje rozważania a nie od tego czy taki lub inny schemat się przyda.

    Po drugie nawet patrząc na ten schemat - to aż dziw bierze, że kolega pyta o mikrokontrolery a z pytania widać (tak mi się tylko wydaje - więc przepraszam jeśli się mylę), że nie nie ma zielonego pojęcia o ich używaniu niestety.

    Reasumując - warto zacząć podchodzić do takich zagadnień od przodu jak się należy i najpierw nauczyć się podstaw mikrokontrolerów w tym chociażby prostego migania diodą LED, obsługi klawiszy itp .... to później nie będzie kolega zadawał tak hmmm "dziwnych" pytań jak to "jaki schemat do sterowania 5 serwami" bo to niedorzeczność albo co najmniej nieporozumienie.

    Wiadomo, że każdy musi zacząć i na początku wiele nie wie, no ale nikt kto chce zostać projektantem statków kosmicznych w dzieciństwie nie zaczyna od budowania silnika na paliwo ciekłe w szkole średniej ;)

    Po kolei panie kochany, po kolei - to będzie łatwiej - najpierw podstawy programowania by się przydały. Poczytanie i wybór jakiegoś języka programowania, opanowanie jakiegoś mikrokontrolera itp ...

    Bo tak już na koniec pytanie - schemat już kolega ma ??? ale czy napisanie programu to już tzw pestka dla kolegi?
  • REKLAMA
  • #4 10139454
    janbernat
    Poziom 38  
    Gotowy program to się nawet "pęta" gdzieś na elektrodzie.
    A schemat- nawet nie wiesz jak są wyprowadzone sygnały i zasilanie do tych serw.
    Nie wiesz jakim napięciem są sterowane.
    Zwykle 4.8- 6.2V- ale to trzeba sprawdzić w danych katalogowych serwa.
    To co napisał mirekk- najpierw trzeba się "przekopać" przez sieć a potem zadawać bardziej konkretne pytania.
    To co napisał piotrva- tak, nadaje się.
    Ale jak już wytrawisz płytkę to się okaże- no, prawie się nadaje.
  • #5 10816280
    hriszna
    Poziom 10  
    Problem został rozwiązany, okazało się że jeszcze muszę trochę poczytać, po zagłębieniu się w lekturę rozwiązanie samo przyszło. Dziękuje za pomoc.
REKLAMA