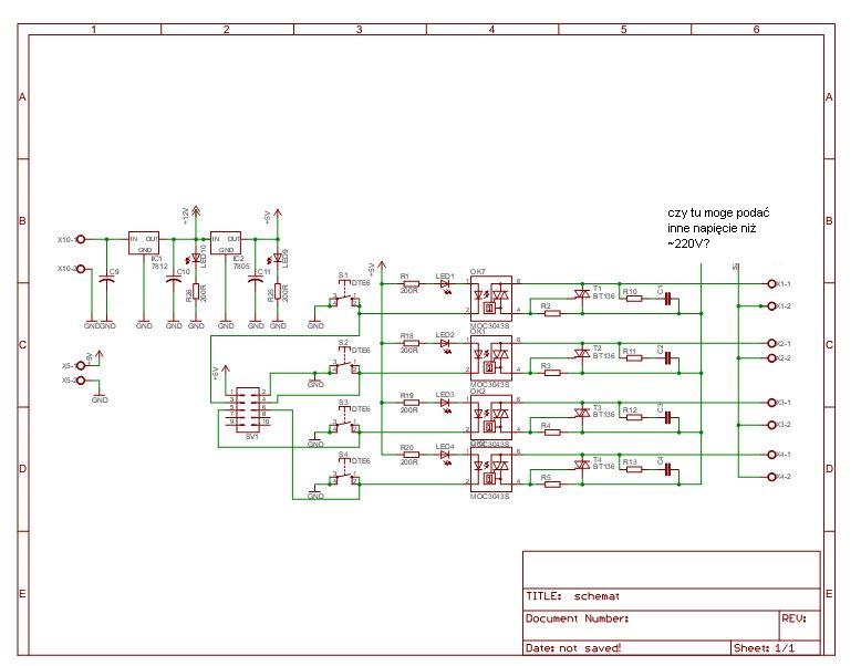
Witam wszystkich
mam pytanie odnośnie triaków zaprojektowałem kartę do sterowania triakami i załączaniem sekcji na ~220V ciekaw jestem czy będę mógł załączać ten sposób nie tylko ~220V ale np 12V stałego
Z góry dzięki za odpowiedz
p.s mam nadzieje że nie zaśmiecę zbytnio forum:)
