Witam,
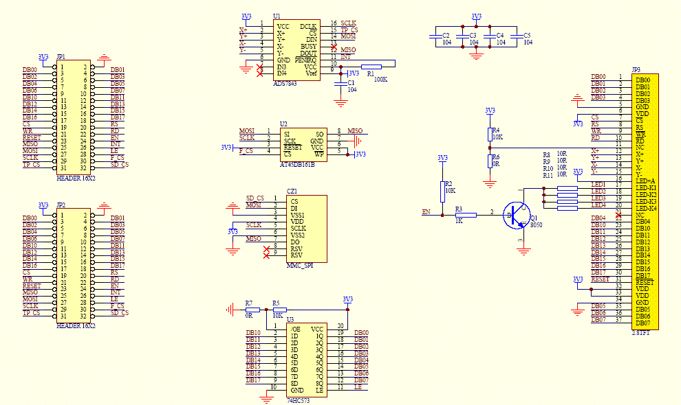
próbuję odpalić wyświetlacz TFT 2,8" TFT (ILI9235) na ATMega32 wykorzystując transmisję 8bitową. Korzystam z gotowych bibliotek ze strony Link. Problem w tym, że sterownik w moim wyświetlaczu wykorzystuje dodatkowo zatrzask 74HC573D (DB17~DB10 podane na wejscia zatrzasku). Niby sprawa banalna ale nie mogę odpalić wyświetlacza. Co robię źle?
Dodam, że dopiero zaczynam zabawę z wyświetlaczami graficznymi dlatego chciałem po prostu uruchomić gotowca ze strony i na początek pobawić się funkcjami.
próbuję odpalić wyświetlacz TFT 2,8" TFT (ILI9235) na ATMega32 wykorzystując transmisję 8bitową. Korzystam z gotowych bibliotek ze strony Link. Problem w tym, że sterownik w moim wyświetlaczu wykorzystuje dodatkowo zatrzask 74HC573D (DB17~DB10 podane na wejscia zatrzasku). Niby sprawa banalna ale nie mogę odpalić wyświetlacza. Co robię źle?
Dodam, że dopiero zaczynam zabawę z wyświetlaczami graficznymi dlatego chciałem po prostu uruchomić gotowca ze strony i na początek pobawić się funkcjami.
Kod: C / C++

![[ATMega32][C] LCD 2,8" TFT ILI9235. 8 bitowa transmisja danych poprzez 74HC [ATMega32][C] LCD 2,8" TFT ILI9235. 8 bitowa transmisja danych poprzez 74HC](https://obrazki.elektroda.pl/8153181600_1321572565.gif)