logo elektroda
logo elektroda
X
logo elektroda
Adblock/uBlockOrigin/AdGuard mogą powodować znikanie niektórych postów z powodu nowej reguły.

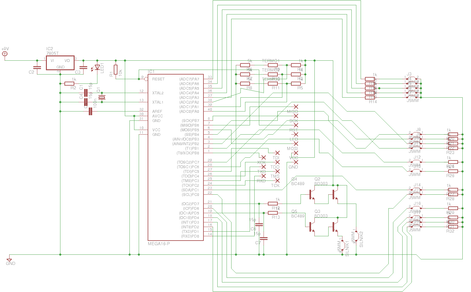
[AtMega16][c++] Line Follower - Poduszkowiec

bdfhjk 17 Lis 2011 11:35 1364 1
  • #1 10148502
    bdfhjk
    Poziom 11  
    Witam!

    W niewielkim 4 osobowym zespole projektujemy robota line follower z napędem poduszkowym.

    Ponieważ nie jestem doświadczony w tworzeniu schematów, bardzo proszę kogoś o przejrzenie, czy nie ma w nim poważnych błędów.

    [AtMega16][c++] Line Follower - Poduszkowiec


    Zworki symbolizują wyjścia portów do przyszłych modyfikacji, dodatków (np. rozszerzenia liczby silników do 4)

    Z góry dziękuje!
    Marek
  • #2 10148569
    y0yster
    Poziom 19  
    Schemat na pierwszy rzut oka wygląda dobrze, ale ....

    Jest sporo błędów. Zacznijmy od estetycznych.

    Jest to dość nabazgrane. Schemat jest jak widzę robiony w Eagle'u. Można to zrobić o wiele ładniej. Rozłącz zasilanie, wyjścia portów, sterowanie silnikami itp.

    Może teraz merytorycznie.

    Kwestia zasilania. Dodaj kondensatory elektrolityczne na wejściu i wyjściu L7805. Powiedzmy po minimum 220uF.
    Co do samego sterowania. Nie wiem, czy wiesz, ale L7805 da ci nie więcej niż 1,5A/2A i to z przykręconym radiatorem. Silnik Ci na pewno pociągnie więcej. Lepiej zastosuj jeden większy tranzystor mocy zamiast dwóch na silnik.
    Konieczne jest więc zastosowanie osobnego zasilania dla silników!
    Co do samych silników jak chcesz je sterować PWM'em to możesz bez przeszkód wykorzystać timer2, który może sterować dwoma wyjściami modulacji szerokości impulsów (OC1A, OC1B)

    Kolejna sprawa. Widzę, że będziesz wykorzystywał ADC. Jeśli tak to zdało by się odpowiednio podłączyć uC. W datasheet'cie masz przykład jak należy podłączyć zasilanie do konwertera.

    Dobrze jest dać przycisk do resetu lub zworkę.

    Pamiętaj, że przy projektowaniu płytki kwarc z kondensatorami powinien znajdować się jak najbliżej płytki. Inaczej tworzy się tzw. linia długa.

    --edit

    Nie wiem, czy wiesz jak będzie zachowywał się linefollower a'la poduszkowiec. Przy sterowaniu będziesz miał bardzo dużą bezładność.
    Masz dwa wyjścia: poruszać się bardzo powoli lub zrobić coś na prawdę dużego ;)

    Pozdrawiam.
REKLAMA