Witam ! Złożyłem piec gitarowy. Wszystko wydaje sie być dobrze polutowane ( nawet kumpel sprawdzał i było ok ). Przy odkręceniu gałki volume więcej niż 1/3 wzmacniacz wzbudza się, ponadto przy końcu głośności wzmacniacz się ścisza zamiast do końca podgłaśniać ( wogóle to mało daje ta głośność w porównaniu z gain'em ). Preamp mam zrobiony w okolicach podstawki jednej lampy ( a właściwie na niej ) także nie chodzi tu o długość przewodów w pierwszych stopniach. Przy zmniejszeniu głośności i kręceniu gałką gain wszystko jest jak należy - można uzyskać bardzo dużą głośność bez żadnych pisków. Dodam, że testuje wzmacniacz na głośniku z Vox'a Pathfindera i jestem pewien że nawet teraz głośność jest większa niż tego Voxa, który ma 15W ( mój wzmacniacz ma około 14W ).
Wydaje mi się że pierwsze stopnie mają za duże wzmocnienie i stąd na inwerter idzie zbyt mocny sygnał i wzmacniacz się wzbudza, ale mogę się mylić.
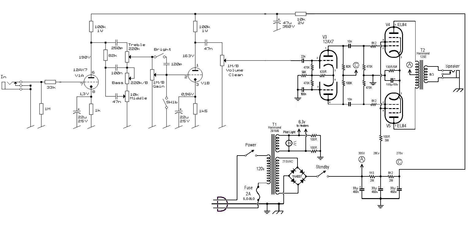
Schemat sam sobie "skleiłem" z dwóch różnych schematów.

Wydaje mi się że pierwsze stopnie mają za duże wzmocnienie i stąd na inwerter idzie zbyt mocny sygnał i wzmacniacz się wzbudza, ale mogę się mylić.
Schemat sam sobie "skleiłem" z dwóch różnych schematów.