Witam, proszę o pomoc w nakierowaniu mnie co robię źle, popełniłem taki układ:
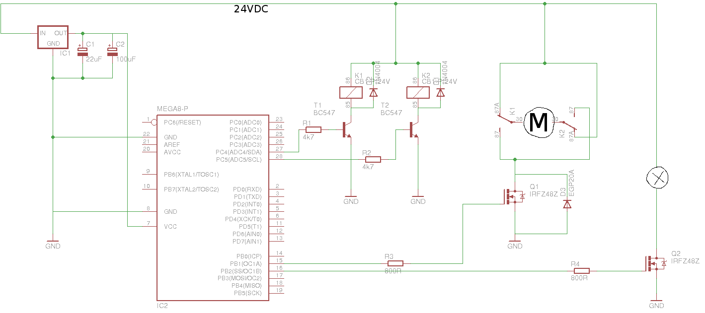
Sterowanie PWM silnika jak i żarówki działa znakomicie, przekaźniki również chodzą bez problemu. Problem zaczyna się gdy chce zahamować silnik łącząc jego wyjścia tak jak na schemacie (brak napięcia na cewkach), pojawiają się wtedy widoczne iskry, a co za tym idzie zawiesza się procesor. Za którymś z testów atmega8 padła tak że nie komunikuje się już z programatorem. Co robię źle? Jak uniknąć iskier podczas hamowania silnika? Silnik ma dużą bezwładność i samo wyłączenie zasilania nie powoduje że zatrzyma się po chwili.
Przekaźniki mają 6A, sam silnik pod obciążeniem pobiera do 2A. Cały układ pracuje na 24V DC. IRFZ44N podczas pracy jest zimny.
Pozdrawiam i proszę o pomoc.
Sterowanie PWM silnika jak i żarówki działa znakomicie, przekaźniki również chodzą bez problemu. Problem zaczyna się gdy chce zahamować silnik łącząc jego wyjścia tak jak na schemacie (brak napięcia na cewkach), pojawiają się wtedy widoczne iskry, a co za tym idzie zawiesza się procesor. Za którymś z testów atmega8 padła tak że nie komunikuje się już z programatorem. Co robię źle? Jak uniknąć iskier podczas hamowania silnika? Silnik ma dużą bezwładność i samo wyłączenie zasilania nie powoduje że zatrzyma się po chwili.
Przekaźniki mają 6A, sam silnik pod obciążeniem pobiera do 2A. Cały układ pracuje na 24V DC. IRFZ44N podczas pracy jest zimny.
Pozdrawiam i proszę o pomoc.
