Po podłączeniu sztucznego obciążenia na rezystorze i naciśnięciu nadawania na oscyloskopie widać jak ładnie moduluje, czyli nadawanie działa.
Nie działa natomiast odbiór. Tak mi się wydaje, bo przynajmniej powinno szumieć, a w głośniku jest tylko "pyknięcie" jeśli przełączam TX/RX i tyle - kręciłem też wszystkimi gałkami. Poprawiłem luty wokół VCO, połączenie pomiędzy panelem przednim i płytą główną i wszędzie tam, gdzie wyglądały na podejrzane.
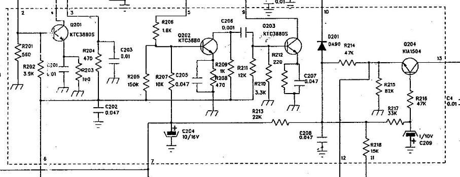
Na płytce jest punkt "VCO CHK". Zmierzyłem i jest tam napięcie w zakresie 1,1-1,7V wraz ze zmianą kanałów (jeden kanał to zmiana o średnio 12mV). Wydaje mi się, że to napięcie sterujące VCO zza filtra pętlowego i wygląda na to, że VCO działa (dopiero zaczynam, także poprawcie jak źle mówię).
Posiadam oscyloskop do 250MHz, którym potrafię się posługiwać
.
Poradźcie coś, naprowadźcie tak, żebym mógł sobie jakieś eksperymenty porobić i naprawić to ustrojstwo.
Nie działa natomiast odbiór. Tak mi się wydaje, bo przynajmniej powinno szumieć, a w głośniku jest tylko "pyknięcie" jeśli przełączam TX/RX i tyle - kręciłem też wszystkimi gałkami. Poprawiłem luty wokół VCO, połączenie pomiędzy panelem przednim i płytą główną i wszędzie tam, gdzie wyglądały na podejrzane.
Na płytce jest punkt "VCO CHK". Zmierzyłem i jest tam napięcie w zakresie 1,1-1,7V wraz ze zmianą kanałów (jeden kanał to zmiana o średnio 12mV). Wydaje mi się, że to napięcie sterujące VCO zza filtra pętlowego i wygląda na to, że VCO działa (dopiero zaczynam, także poprawcie jak źle mówię).
Posiadam oscyloskop do 250MHz, którym potrafię się posługiwać
Poradźcie coś, naprowadźcie tak, żebym mógł sobie jakieś eksperymenty porobić i naprawić to ustrojstwo.
