Witam,
posiadam płytkę testową firmy And-tech. Model AVR EVB 4.3 z uC ATmega32.
Chciałbym podłączyć do niej sondę konduktometryczną wyposażoną dodatkowo w termistor NTC (dla 25 stopni C - 210kOhm) tak aby mierzyć wartości z konduktometru i termistora.
Na wyjściu sondy otrzymuję napięcie prostokątne, 10kHz, w zakresie 0-12VAC.
Do pomiaru temperatury, niestety nie mogę wykorzystać
1-Wire i DS18B20.
Stosownie do pomiarów sterowałbym mały elektrozaworem - ale to nie powinien być problem.
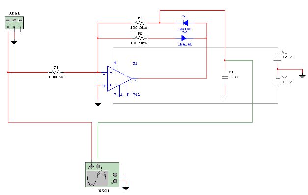
Z supportu producenta otrzymałem taki schemat ale nie jestem pewien czy on zapewni mi tylko funkcję dzielnika, żeby nie rozwalić uC, który toleruj 0-5V, czy też umożliwi rejestrację sygnału z sondy:
Przeglądam fora andtechu, zapoznałem się z odpowiednim rodziałem kursu BASCOMa jednak chciałbym poznać zdanie doświadczonych osób. Może istnieje
jakaś lepsza konfiguracja uwzględniająca AVR?
Z góry dziękuję za wszelkie wskazówki w tej sprawie.
posiadam płytkę testową firmy And-tech. Model AVR EVB 4.3 z uC ATmega32.
Chciałbym podłączyć do niej sondę konduktometryczną wyposażoną dodatkowo w termistor NTC (dla 25 stopni C - 210kOhm) tak aby mierzyć wartości z konduktometru i termistora.
Na wyjściu sondy otrzymuję napięcie prostokątne, 10kHz, w zakresie 0-12VAC.
Do pomiaru temperatury, niestety nie mogę wykorzystać
1-Wire i DS18B20.
Stosownie do pomiarów sterowałbym mały elektrozaworem - ale to nie powinien być problem.
Z supportu producenta otrzymałem taki schemat ale nie jestem pewien czy on zapewni mi tylko funkcję dzielnika, żeby nie rozwalić uC, który toleruj 0-5V, czy też umożliwi rejestrację sygnału z sondy:
Przeglądam fora andtechu, zapoznałem się z odpowiednim rodziałem kursu BASCOMa jednak chciałbym poznać zdanie doświadczonych osób. Może istnieje
jakaś lepsza konfiguracja uwzględniająca AVR?
Z góry dziękuję za wszelkie wskazówki w tej sprawie.
