logo elektroda
logo elektroda
X
logo elektroda
REKLAMA
REKLAMA
Adblock/uBlockOrigin/AdGuard mogą powodować znikanie niektórych postów z powodu nowej reguły.

Jak podłączyć TDA8920 w mostku

solaris_ikarus 11 Gru 2011 21:51 4004 12
REKLAMA
  • #1 10248674
    solaris_ikarus
    Poziom 11  
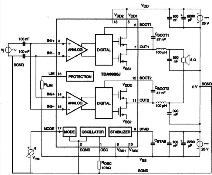
    Jak na taki wzmacniacz podłączyć na wejściu sygnał i mase, aby pracował w mostku?

    http://www.radioclon12.px6.ru/tda8920.htm
  • REKLAMA
  • #2 10248738
    Konto nie istnieje
    Konto nie istnieje  
  • REKLAMA
  • #3 10248768
    solaris_ikarus
    Poziom 11  
    Chodzi mi o to, że ja mam mase sygnału zwartą z masą wzmacniacza a na rysunku mono tego niema.
  • Pomocny post
    #4 10250386
    AnTech
    Poziom 31  
    Nie ma bo wejście w tym układzie mostkowym (rys.1) jest symetryczne. Do masy podepniesz tylko ekran dwużyłowego przewodu połączeniowego. Wniosek: źródło sygnału powinno mieć wyjście symetryczne. Do czego ma słuzyć ten wzmacniacz?
  • REKLAMA
  • #5 10251287
    solaris_ikarus
    Poziom 11  
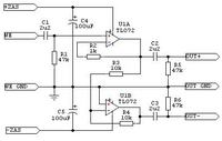
    Czy moge to tak podłączyć

    Jak podłączyć TDA8920 w mostku

    to ma być wzmacniacz do głośnika niskotoniwego
  • Pomocny post
    #6 10251960
    Konto nie istnieje
    Konto nie istnieje  
  • #7 10252448
    solaris_ikarus
    Poziom 11  
    Dzięki za pomoc

    Dodano po 17 [minuty]:

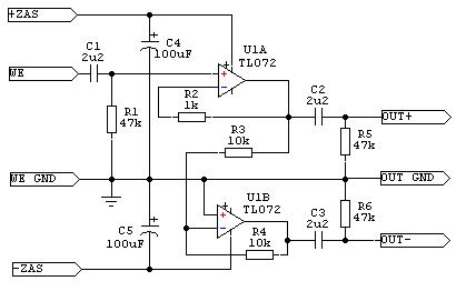
    Czy takie coś będzie ok?

    Jak podłączyć TDA8920 w mostku
  • #8 10254101
    AnTech
    Poziom 31  
    Raczej kiepski.
    Są specjalne transformatorki symetryzujące audio, poszukaj w necie. Mozna zastosować bardzo dobry układ symetryzujący SSM2142 Analog Devices do kupienia np. w TME, albo zwykły podwójny wzmacniacz operacyjny w odpowiedniej konfiguracji ale efekty będą nieco gorsze. Mam schemacik na papierze ale skaner zastrajkował. W wolnej chwili namaluję w Paint-cie i wkleję.
  • #9 10256484
    solaris_ikarus
    Poziom 11  
    Jeśli masz ciekawy schemat to możesz zrobić zdjęcie choćby komórką

    A co sądzicie o takich układach?
    Jak podłączyć TDA8920 w mostku Jak podłączyć TDA8920 w mostku
  • #10 10258255
    adambyw
    Moderator Akustyka
    Oba układy są porównywalne. I często stosowane jako stopnie wyjściowe w różnych urządzeniach audio (piece basowe, EQ itp), z tym że łączy się dodatkowo wyjście szeregowo przez rezystor. Nie jest to w końcówce mocy konieczne, bo nie ma ryzyka przypadkowego zwarcia wyjścia wzmacniacza operacyjnego.

    Pierwszy układ (z poprzedniego postu) jest tyle nieudany że nie ma bufora na wyjściu nieodwróconym.
  • #11 10260368
    AnTech
    Poziom 31  
    solaris_ikarus napisał:
    Jeśli masz ciekawy schemat to możesz zrobić zdjęcie choćby komórką

    Nie mam aparatu w komórce ;)
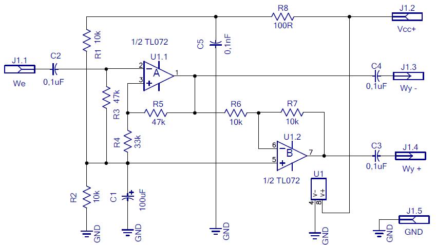
    A to obiecany malunek, elementy zasilania i numery wyprowadzeń domalujesz sobie sam.

    Jak podłączyć TDA8920 w mostku

    Zwróć uwagę, że TDA8920 w układzie mostkowym ma ustalone stałe wzmocnienie napięciowe o 6dB (2 razy) większe niż układ pojedyńczy. Dodając do tego wzmocnienie symetryzatora wzrośnie czułość wejścia całego wzmacniacza.
  • #12 10260584
    solaris_ikarus
    Poziom 11  
    Dzięki
    czy ne5532 jest lepszy
  • REKLAMA
  • #13 10260799
    Konto nie istnieje
    Konto nie istnieje  
REKLAMA