Czy wolisz polską wersję strony elektroda?
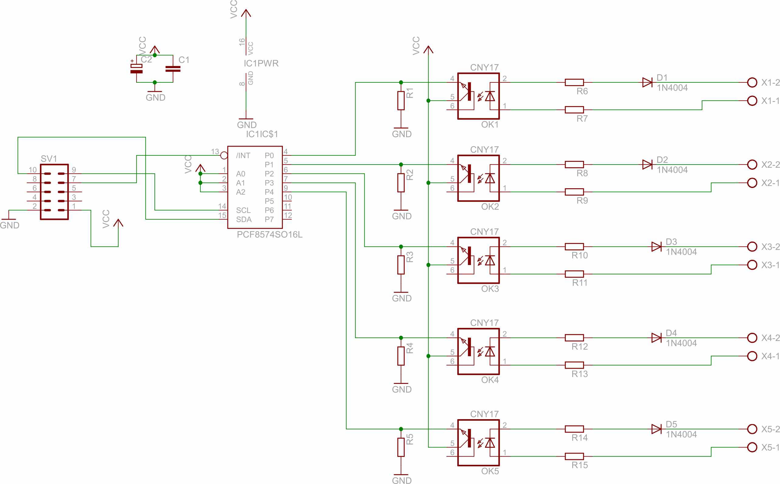
Nie, dziękuję Przekieruj mnie tamFredy napisał:Tylko że w tym układzie możesz odczytać że napięcia nie ma a jednak ono będzie. Jak trafisz w okolice zera to dioda zgaśnie i PCF odczyta brak napięcia.
Jeśli tak ma być to w porządku, jeśli nie to dałbym na wejściu transoptora kondensator.
Cytat:
Jest jeszcze jedna wada tego rozwiązania - jest to układ dość prądożerny. Rezystory będą się grzały. Transoptor z serii CNY potrzebuje około 10mA aby pewnie zadziałać, więc trochę mocy tam się straci. Łączna moc rezystorów wejściowych musi mieć rzędu 2W.
bolek napisał: