logo elektroda
logo elektroda
X
logo elektroda
REKLAMA
REKLAMA
Adblock/uBlockOrigin/AdGuard mogą powodować znikanie niektórych postów z powodu nowej reguły.

Attin13, sterowanie triakiem BT136, BASCOM

myrcin 16 Gru 2011 10:57 4928 6
REKLAMA
  • #1 10265923
    myrcin
    Poziom 16  
    Cześć.
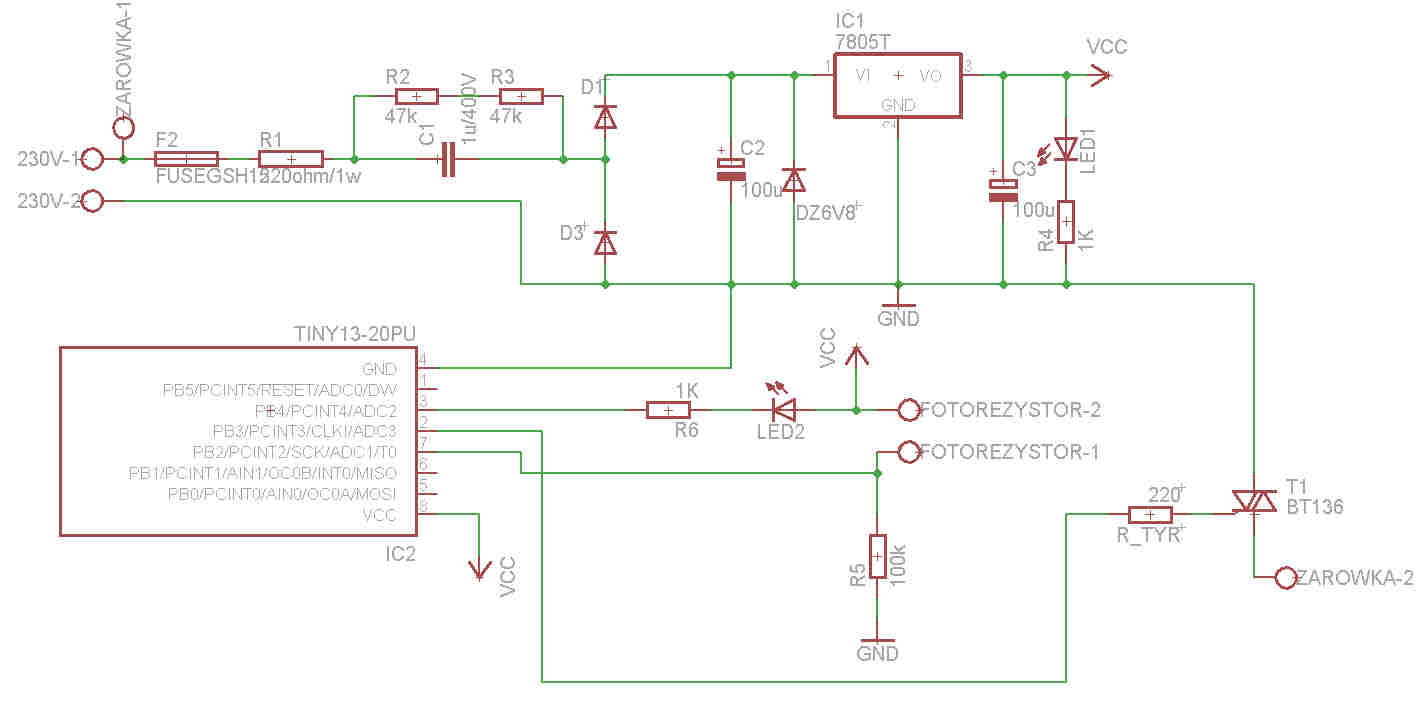
    Próbuje uruchomić mały sterownik urządzenia na 230V (żarówka). Do sterowania ma być wykorzystany triak BT136. I mam problem....
    Układ wygląda następująco:
    Attin13, sterowanie triakiem BT136, BASCOM
    Załączenie triaka miało być realizowanie "jedynką" na pinie i ustawieniem tego pinu jako wyjście, a wyłączenie przez "zero" na porcie i ustawieniem pinu jako wejście (rozwiązanie zaczerpnięte z innego rozwiązania ale na PICu). I to nie działa tzn. triak cały czas jest załączony bez względu na stan pinów (kombinacje wejście, wyjście, "1", "0").
    Po wyjęciu procesora z podstawki o dziwo działa tzn. jak podaje 5V kabelkiem to triak się włącza, a jak kabelek zdejmę triak się wyłącza (potwierdza to słuszność idei sterowania triakiem przez mikrokontroler poprzez ustawianie pinu jako pływającego).
    Nie chce używać układów pośredniczących (optoizolacji) z serii MOCxxxx (płytka jest już polutowana...), macie jakieś sugestie, podpowiedzi?
  • REKLAMA
  • REKLAMA
  • #3 10266387
    myrcin
    Poziom 16  
    Poniżej cały schemat, widać połączenie masy "procka" z triakiem...
    Attin13, sterowanie triakiem BT136, BASCOM
  • REKLAMA
  • #4 10277148
    sebazaz
    Poziom 14  
    Triak jest źle podłączony. Należy zamienić A1 i A2.
    Pozdrawiam.
  • #5 10279004
    piotr5000
    Poziom 21  
    KOGO CHCECIE ZABIĆ?????

    DLA BEZPIECZEŃSTWA UŻYTKOWNIKA TRIAK MUSI BYĆ GALWANICZNIE ODSEPAROWANY OD
    PROCESORA I RESZTY UKŁADU

    Służą do tego np. optotriaki MOC30..
  • REKLAMA
  • #6 10279264
    snnaap
    Poziom 25  
    Z schematu widać ze zasilnie układu odbywa się prosto z sieci bez użycia transformatora tak więc odizolowanie galwaniczne triaka od układu nic tu nie da, Moc 30... nie pomoże.
    Przedstawione przez autora rozwiązanie, to jest zastosowanie zasilacza bez transformatorowego jest stosowane w codziennym użytku i nawet o tym nie wiemy. Przekonałem się o tym rozbierając na części pierwsze sterownik od okapu kuchennego, moje zdziwienie było ogromne jak po rozebraniu METALOWEGO okapu okazało się że sterownik zasilany jest z sieci 230V właśnie za pomocą zasilacza bez transformatorowego. Triaki od zasilania żarówek oraz od sterowania dmuchawą także nie były w żaden sposób odseparowane galwanicznie.
    Reasumując nic nie stoi na przeszkodzie aby budować układy jak kolega, należy jedynie nieć na uwadze że na układzie występuje potencjał sieci i należy go odpowiednio zaizolować.

    PS. Obawiam się ze wina złego działania układu może leżeć rezystorze na bramce, daj tam ok 680 om.

    Jak udało się napisać na attiny13 program w bascomie?



    Pozdrawiam
  • #7 10288748
    myrcin
    Poziom 16  
    Pisałem wyżej że celowo nie chcę stosować optopizolacji - przy takim układzie zasilania i tak nie ma sensu...
    A jeżeli chodzi o bezpieczeństwo - no cóż w układzie z zasilaniem przez trafo też na części układu jest 230 V i jeżeli ktoś będzie działał nierozsądnie - i tak nic to nie da i nic nie zmieni... ale wracam do tematu.

    Tak jak pisałem powyżej - takie rozwiązanie zaczerpnąłem ze schematu z PICem i tam to działało.Wydaje mi się że gdzieś natknąłem się też na ściemniacz na pilocie RC5 z ATTINY13 i BT136 - oczywiście działający. Ja niestety poddałem się tzn. finalnie zastosowałem optoizolację (MOC 30xx) i układ działa prawidłowo (nie miałem już więcej czasu). Muszę kiedyś wrócić i wyjaśnić temat do końca - wydaje mi się że układ teoretycznie powinien działać.

    Co do bascoma i ATTINY 13 - oczywiście w ramach pamięci którą ten procek dysponuje można "powalczyć" z programowaniem (bez szaleństw).

    Dzięki za zainteresowanie - temat zamykam!
REKLAMA