logo elektroda
logo elektroda
X
logo elektroda
REKLAMA
REKLAMA
Adblock/uBlockOrigin/AdGuard mogą powodować znikanie niektórych postów z powodu nowej reguły.

Super Cheetah gubi częstotliwość

16 Gru 2011 23:54 2567 6
REKLAMA
  • #1 10268985
    Konto nie istnieje
    Konto nie istnieje  
  • REKLAMA
  • REKLAMA
  • #3 10271116
    green33

    Poziom 31  
    Taka klasa sprzętu.

    Marcin
  • #4 10272412
    SP5ANJ
    Spoczywaj w Pokoju
    Witam.
    ross9 napisał:
    ... różnica zimne- ciepłe (po 1godz) 500Hz ...

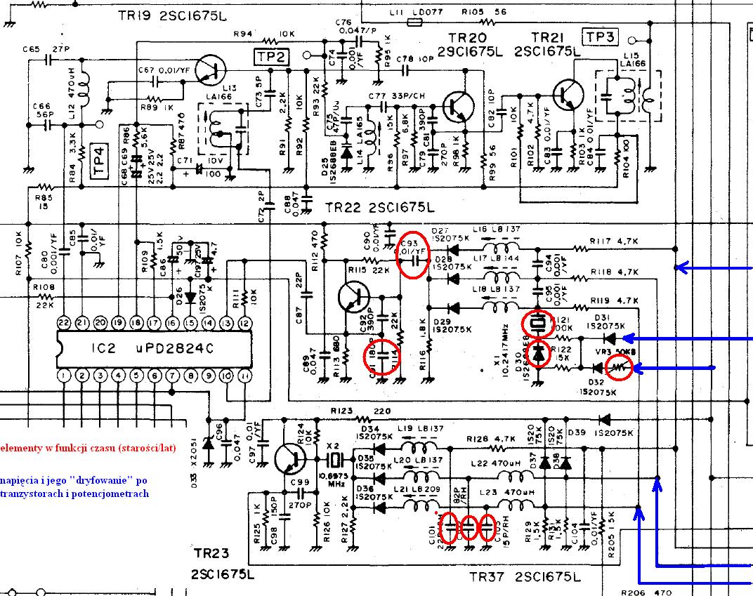
    Ja osobiście dla tak zwanej "przyzwoitości" wymieniłbym i zastanowił się nad - jak na rysunku :

    Super Cheetah gubi częstotliwość


    Pozdrawiam.
  • REKLAMA
  • #5 10272456
    green33

    Poziom 31  
    Z mojego doświadczenia to 500 Khz w radiach typu EPT 360 to norma ... jasne, że można sprawdzić to co oznaczyłeś, ale zwykle to użytkownik oczekuje zbyt wiele od radia, które praktycznie nie ma żadnej kompensacji temperaturowej. Kiedyś jak sam używałem Alana 87 zastanawiałem się, czy do kwarców nie przykleić rezystorów ceramicznych jako grzałki i zrobić jakiś prosty układ kontroli temperatury. Tak, żeby po 2-3 minutach po starcie radia kwarce miały po te 40 stopni. Finalnie przyzwyczaiłem się, że fabrycznie musi pływać ... :D

    Marcin
  • REKLAMA
  • #6 10273711
    Konto nie istnieje
    Konto nie istnieje  
  • #7 10288712
    Konto nie istnieje
    Konto nie istnieje  
REKLAMA