logo elektroda
logo elektroda
X
logo elektroda
REKLAMA
REKLAMA
Adblock/uBlockOrigin/AdGuard mogą powodować znikanie niektórych postów z powodu nowej reguły.

Zapis po zaniku zasilania-dziwne zachowanie atmega8

FastProject 27 Gru 2011 11:40 2252 3
REKLAMA
  • #1 10308128
    FastProject
    Poziom 28  
    Witam,
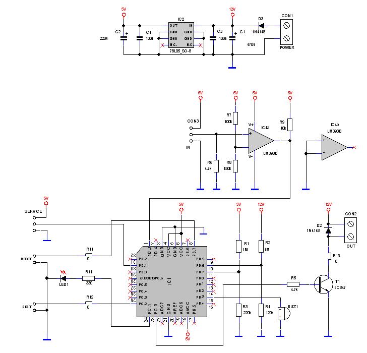
    buduje licznik zliczający pojawienie się napięcia na wejściu. Po przekroczeniu pewnego poziomu licznik zwięksa się. Wykrycie impulsu napięcie jest zrealizowane za pomocą komparatora LM393 i przerwania INT1.

    Zapis zliczonych impulsów odbywa się tylko i wyłącznie po wyłączeniu zasilania. Zapis do EEPROM odbywa się po zmianie napięcia zasilania i wykrywany jest za pomocą komparatora Atmega8 (2 dzielniki).

    Zapis po zaniku zasilania-dziwne zachowanie atmega8

    Zapis wykonywany jest poprawnie zawsze gdy odłączymy jeden z biegunów zasilania licznika (np odłączamy plus od złącza zasilania licznika).

    Jednak jak się okazuje ten sam zapis nie zawsze jest wykonywany poprawnie gdy nie odłączając zacisków z złącza zasilania odłączam cały zasilacz z sieci 230VAC (WYCIĄGAM WTYCZKĘ Z GNIAZDA SIECIOWEGO). Sprawdzałem to z różnymi zasilaczami i nie zawsze zapisuje a procesor resetuje się wtedy.

    Wydaje mi się że problem leży po stronie wahań i przepięć napięcia w zasilaczu gdy odłączamy go od sieci, jednak nie mam pomysłu jak zrobić poprawny zapis w przypadku zaniku napięcia 230VAC.

    Proszę więc o wskazówki. tak wygląda konfiguracja komparatora i przerwania od niego:

    Kod: text
    Zaloguj się, aby zobaczyć kod


    Próbowałem:
    - dodawać opóźnienie do 3s po włączeniu zasilania
    - zmieniać wartość dzielnika przy komparatorze atmega8 (R4 z 120k na 150k)
    - zmieniać wartość kondensatora wejściowego C1 z 470uF na 1000uF
  • REKLAMA
  • Pomocny post
    #2 10310206
    ololukiXP
    Poziom 19  
    Zanik napięcia zasilania powinieneś mierzyć przed diodą D3, żeby kondensator filtrujący C1 nie wpływał na wynik pomiaru (po wyłączeniu zasilania, napięcie na C1 powoli opada i mikrokontroler po wykryciu zaniku napięcia może mieć za mało czasu na zapis do pamięci EEPROM). Podłącz rezystor R2 przed diodą D3. Dobrze by było trochę zmniejszyć wartości rezystorów w dzielniku napięcia do kilkunastu - kilkudziesięciu kiloomów i zastosować niewielki kondensator filtrujący na wejściu ADC (ok.10 - 100nF).
  • REKLAMA
  • Pomocny post
    #3 10313598
    Konto nie istnieje
    Poziom 1  
  • #4 10482925
    FastProject
    Poziom 28  
    Witam,
    faktycznie macie racje z tą diodą, płytka została już jednak zrobiona, ale rozwiązałem problem przez 10-krotne zmniejszenie rezystorów w dzielniku, dodaniu dodatkowego kondensatora 100n przy procesorze. Teraz zapis jest zawsze gdy zanika napięcie (czy tak po prostu zanikło, czy wyciągnęliśmy wtyczkę zasilacza z gniazdka, czy wyłączyliśmy włącznik sieciowy).

    Dziękuje za pomoc. Pozdrawiam.
REKLAMA