Witam,
Problem jak w temacie,programator (USB AVR ISP II stk500v2) nie jest w stanie połączyć się z układem na płytce, wyskakuje następująca informacja:
układ jest sprawny, programator też - sprawdzałem na płytce stykowej, wszystko działa. AtMega jest nowa, nic jeszcze w fusebitach nie mieszałem. Połączenia programator<->uC są ok, sygnały z programatora dochodzą. Zasilanie również.
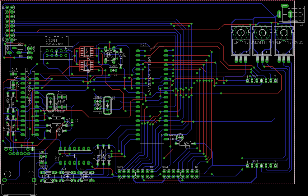
Poniżej zamieszczam schemat układu.
Nasuwają mi się dwie koncepcje: któryś z dołączonych układów do interfejsu SPI zakłóca transmisję bądź jest jakiś błąd konstrukcyjny. Żadnego z wyżej wymienionych przypuszczeń nie jestem w stanie potwierdzić/wykluczyć więc zwracam się do Was z prośbą o pomoc.
btw. układ i wygląd pcb to wciąż wersja testowa więc i pierwsze moje wykonanie więc proszę o wyrozumiałość
Problem jak w temacie,programator (USB AVR ISP II stk500v2) nie jest w stanie połączyć się z układem na płytce, wyskakuje następująca informacja:
avrdude.exe: stk500v2_command(): command failed
avrdude.exe: stk500v2_command(): command failed
avrdude.exe: stk500v2_program_enable(): cannot get connection status
avrdude.exe: initialization failed, rc=-1
Double check connections and try again, or use -F to override
this check.
avrdude.exe done. Thank youukład jest sprawny, programator też - sprawdzałem na płytce stykowej, wszystko działa. AtMega jest nowa, nic jeszcze w fusebitach nie mieszałem. Połączenia programator<->uC są ok, sygnały z programatora dochodzą. Zasilanie również.
Poniżej zamieszczam schemat układu.
Nasuwają mi się dwie koncepcje: któryś z dołączonych układów do interfejsu SPI zakłóca transmisję bądź jest jakiś błąd konstrukcyjny. Żadnego z wyżej wymienionych przypuszczeń nie jestem w stanie potwierdzić/wykluczyć więc zwracam się do Was z prośbą o pomoc.
btw. układ i wygląd pcb to wciąż wersja testowa więc i pierwsze moje wykonanie więc proszę o wyrozumiałość
