Witam.
Może temat był kilkakrotnie poruszany, ale takiego sposobu podłączenia PT100 do atmegi np mega8 nie było.
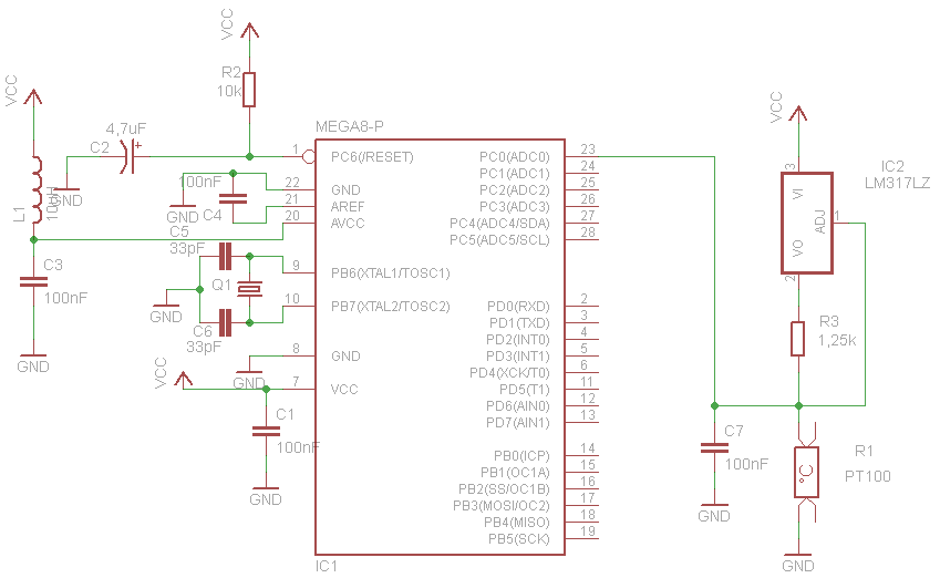
Czy wewnętrzny adc atmegi będzie prawidłowo odczytywał wartość rezystancji(napięcia) z PT100 w takim podłączeniu? Źródło prądowe oparte jest na LM317, a rezystor tak dobrany aby prąd płynący był około 1mA.
Zależy mi na dokładnym (0,1oC) odczycie temperatury w zakresie od -30 do 60oC. (88,22 ohma do 123,24 ohma). Przewód do PT100 będzie miał maksymalnie 30cm, a więc nie będę mierzył rezystancji przewodów. Tych PT100 będę miał 4 sztuki podłączone do AVR'a
Nigdzie na elektrodzie nie znalazlem kompletnego schematu obsługi PT100 przez ADC AVR'a.
A może lepszym rozwiązaniem będzie zastosować NE555, który resystancje w danym zakresie zamieni mi na częstotliwość.
Według obliczeń jeśli bym zastosował NE555 a dokładnie jego wersje na niskie temperatury ICM7555 to bym miał zakres mierzonych częstotliwości od ~1280Hz do ~1700Hz.
Czy dokładność pomiaru częstotliwości przez AVR'a jest duża??

Może temat był kilkakrotnie poruszany, ale takiego sposobu podłączenia PT100 do atmegi np mega8 nie było.
Czy wewnętrzny adc atmegi będzie prawidłowo odczytywał wartość rezystancji(napięcia) z PT100 w takim podłączeniu? Źródło prądowe oparte jest na LM317, a rezystor tak dobrany aby prąd płynący był około 1mA.
Zależy mi na dokładnym (0,1oC) odczycie temperatury w zakresie od -30 do 60oC. (88,22 ohma do 123,24 ohma). Przewód do PT100 będzie miał maksymalnie 30cm, a więc nie będę mierzył rezystancji przewodów. Tych PT100 będę miał 4 sztuki podłączone do AVR'a
Nigdzie na elektrodzie nie znalazlem kompletnego schematu obsługi PT100 przez ADC AVR'a.
A może lepszym rozwiązaniem będzie zastosować NE555, który resystancje w danym zakresie zamieni mi na częstotliwość.
Według obliczeń jeśli bym zastosował NE555 a dokładnie jego wersje na niskie temperatury ICM7555 to bym miał zakres mierzonych częstotliwości od ~1280Hz do ~1700Hz.
Czy dokładność pomiaru częstotliwości przez AVR'a jest duża??
