logo elektroda
logo elektroda
X
logo elektroda
REKLAMA
REKLAMA
Adblock/uBlockOrigin/AdGuard mogą powodować znikanie niektórych postów z powodu nowej reguły.

Schemat połączeń komputera silnika Citroen Xsantia 1.8 16V 1998 do przekładki

pako442 05 Sty 2012 19:12 6512 25
REKLAMA
  • #1 10352861
    pako442
    Poziom 9  
    Poszukuje schematu komputera silnika, co do czego idzie Citroena xsanti 1.8 16v98r, bo ten silnik przekładam do innego auta
  • REKLAMA
  • #3 10353711
    pako442
    Poziom 9  
    Dzieki za schemat bardz sie przyda
  • #4 10374789
    pako442
    Poziom 9  
    Witam wszystkich.Ten schemat jest do Citroena 1.8,i`16v,a ja szukam do Citroena 1.8 16v 98r, możecie mi pomóc.
  • REKLAMA
  • #6 10375024
    pako442
    Poziom 9  
    Dokładnie nie wiem bo silnik kupiłem z instalacjom i go wsadzilem do Peugeota 306 co mialem silnik 1.8 8v i mam problem z podpięciem go,ale jutro mogę się potpytac jaki to kod, jak jest jakaś różnica.
  • REKLAMA
  • #7 10375690
    kidu22
    Poziom 35  
    DOkłądnie tak jak schemat wyżej xantia w tym roczniku ma silnik LFY taki jak na schemacie.
    Różnica to komputer silnika Mp5, MP7, sagem. Co ty masz?
  • #8 10376219
    pako442
    Poziom 9  
    Moj komputer to BOSCH MP5.1.1 96 245 183 80

    Dodano po 6 [minuty]:

    BOSCH MP5 1.1 o nr. 96 245 183 80.sory porawilem się bo wszystko było ściśle npisane.

    Dodano po 5 [godziny] 13 [minuty]:

    Mógłby mi ktoś pomoc.
  • #9 10379073
    s.q
    Poziom 21  
    Peugeot 1,8 miał sterownik Magneti Marelli 8P.
    Określ się co chcesz zrobić.
  • #12 10398052
    pako442
    Poziom 9  
    Cześć chłopaki.Podłączyłem komputer wszystko poszło ok i zostało trochę kabli które nie wiem gdzie idom a chciał bym się dowiedzieć.Chciał bym pełny schemat komputera Citron Xsantia 1.8 16v komputer BOSCH MP5 1.1 o nr. 96 245 183 80.Drugi problem to z przekaźnikiem,jest inny niż na tym schemacie i nie mam pojęcia jak go podłączyć jego nr. 96 196965 80. bitrun
  • REKLAMA
  • #14 10399182
    pako442
    Poziom 9  
    Główny problemem to ten przekaźnik, bitrun nr.96 196965 80,nie wiem jaki kabel gdzie idzie,zapłon,pompka ,+,-, itp.przekaźnik jest trochę inny niż na schemacie i przy tym ustałem.Komputer podłączony zgodnie ze schematem tylko zostało parę kabli nie opisanych na schemacie myślę ze są nie potrzebne dlatego tez chcę pełny schemat komputera.
  • #16 10399326
    pako442
    Poziom 9  
    Ok.Przejże dzisiaj to wszystko jeszcze raz ale z tego co patrzałem to całkiem gdzie indziej idom kable z przekaźnika do sterownika itp. A ze schematem sterownika,wiesz coś.Z wolnymi kablami co zrobić
  • #18 10401216
    pako442
    Poziom 9  
    Potlaczem wszystko z komputera to co jest na schemacie drugim, pomimo zostały pojedyncze kable,z przekaźnikiem też doszlem ale następnym problemem nie mogę znlesc kabla pompki paliwa wychodzącego z budy do przekaźnika.Przypominam miałem silnik1.8 8v w Peugeot 306 93r. komputer Magnet Marel IAW 8P.10 i włorzyłem silnik od Citroena 1.8 16v nadal męczarnia.Chciał bym narazie schemat kostki wychodzący z budy do silnika i komputera Peugeot 306 93r.silnik1.8 8v. Wielkie dziki za pomoc
  • #19 10401466
    kidu22
    Poziom 35  
    Interesuje ciebie stały +, plus po stacyjce, wyjscie na pompke, kontrolke silnika.

    Reszta idzie w wiązce silnika i jego oczujnikowaniu.
  • #21 10402263
    pako442
    Poziom 9  
    A może masz schemat pompki Peugeot 306 93r. komputer Magnet Marel IAW 8P.10, bo nadal problemu nie mogę rozwiązać.fajnie by było kolorami kabli
  • #22 10406084
    pako442
    Poziom 9  
    I co nie macie schematu pompki paliwa.?
  • #23 10406189
    s.q
    Poziom 21  
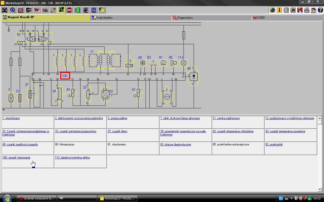
    Schemat połączeń komputera silnika Citroen Xsantia 1.8 16V 1998 do przekładki

    Pompę masz pod 3ką na obrazku.
  • #24 10406238
    pako442
    Poziom 9  
    Rozumie ale chodzi mi od zbiornika gdzie te dwa kable idom po kolei,o ten schemat mi chodzi

    Dodano po 25 [minuty]:

    Od pompki paliwowej do ,przekaznika,komputera.
  • #25 10445115
    pako442
    Poziom 9  
    Witam wszystkich, widzę ze chyba nikt mi nie pomorze.?
  • #26 10445202
    kidu22
    Poziom 35  
    Kolego 0 inicjatywy z twojej strony, 0d 16 do 25 stycznia można 345 razy pociągnąć nowy przewód od przekaźnika pompki do baku.
REKLAMA