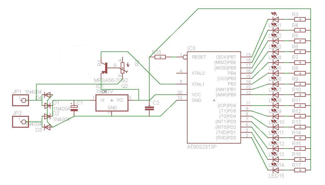
Witam ostatnio zrobiłem wyświetlacz widmowy schemat znalazłem na internecie bardzo prosta konstrukcja, po paru tygodniach zabawy udało mi się go zaprogramować. Postanowiłem go ulepszyć wymyśliłem coś takiego, do wejść JP1 i JP2 będzie umieszczona cewka przymocowana do ruchomej płytki wyświetlacza z niej wezmę zasilanie do układu, i wpadł mi do głowy jeszcze pomysł żeby przez tranzystor zliczać impulsy windykowane w cewce tylko czy jest możliwość to zaprogramować i czy można to zrobić na pinach xtal1 i xtal2.Na do silnika będzie przymocowana jeszcze jedna cewka do której będzie podłączony sygnał trójkątny o częstotliwości 1kHz.
