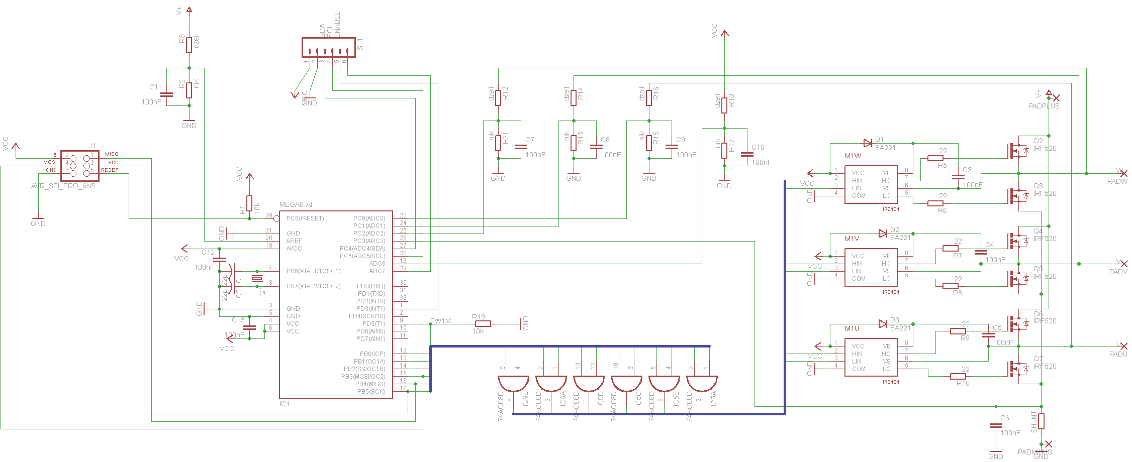
Mam układ z Atmegą 48 SMD, w którym mierzę napięcie na boczniku. Wykorzystuję do tego ADC6. Po włączeniu zasilania układu (5 V) na ADC6 (odłączonym od bocznika) pojawia mi się napięcie 1.8 V. Przy połączeniu ADC i bocznika zaczynają mi płynąć duże prądy. Nie mam jeszcze wrzuconego softa na procka, ale wydaje mi się, że ADC6 nie ma możliwości pracowania jako wyjście? (nie jest przypisany do żadnego portu).
Potrzebna jest inicjalizacja przetwornika, żeby nie było tego napięcia?
Potrzebna jest inicjalizacja przetwornika, żeby nie było tego napięcia?
