logo elektroda
logo elektroda
X
logo elektroda
REKLAMA
REKLAMA
Adblock/uBlockOrigin/AdGuard mogą powodować znikanie niektórych postów z powodu nowej reguły.

BMW e36 318i touring 95r. nie mogę uruchomić centralnego zamykania.

jannaszek 15 Sty 2012 11:54 9487 14
REKLAMA
  • #1 10399660
    jannaszek
    Poziom 39  
    Witam.
    Mam problem w uruchomieniu sterowania centralnym zamkiem z pilota- BMW e36 318i touring- koniec roku 1995.
    Sprawa ma się tak, że jest sterownik z żółtym złączem, jednak nie posiada 17 pinów, tylko 15.
    Zdobyłem schemat z tego roku i nic nie pasuje ani układ wyprowadzeń, ani kolory kabli.
    Auto jest oryginalne przywiezione z Niemiec.
    Udało mi się zrealizować otwieranie impulsem podanym na pin 14 ( brąz.nieb. żółty) i to koniec wyczynu, żadna kombinacja nie uruchamia zamykania.
    Był podobny temat, jednak dotyczył innych sterowników.
    Będę wdzięczny za pomoc.
  • REKLAMA
  • Pomocny post
    #2 10399684
    Ireneo
    Poziom 42  
    Biały z czarnym i biały z zielonym jeżeli jest to zobacz czy na przeciętych steruje zamkiem,sterowanie plusem.
  • REKLAMA
  • #3 10399930
    jannaszek
    Poziom 39  
    BMW e36 318i touring 95r. nie mogę uruchomić centralnego zamykania.
    Właśnie w tym rzecz, że nie mam takich kolorów- znalazły by się pewno w wiązce w drzwiach.
    Przedtem napisałem omyłkowo, że mogę zamknąć, nie, mogę tylko otworzyć.
  • REKLAMA
  • #4 10399981
    Ireneo
    Poziom 42  
    Proponuje zdjąć tapicerkę i zobaczyć przy wkładce kolory i sposób sterowania.Z wkładki działa normalnie?
  • #5 10400024
    jannaszek
    Poziom 39  
    Z wkładki mogę kluczykiem robić co chcę z dowolnych drzwi, myślę, że są to siłowniki innego typu i zmiana polaryzacji silnika może być dokonana tylko mechanicznie kluczykiem.
    Tapicerkę zdejmowałem i biegnie tam całkiem sporo kabli, jednak nie o takich kolorach z wyjątkiem może cz,ziel.
    Błąd, że nie zapisałem tego. Dziś niedziela.
  • REKLAMA
  • #7 10400349
    jannaszek
    Poziom 39  
    Dzięki za schemat, ten jest jeszcze inny.. Chciałbym mieć tą instalację, jest wszystko w miarę jasne, niestety ja mam inny sterownik, tylko 15 pin, to auto nie ma elektrycznie sterowanych szyb.
  • #9 10400787
    jannaszek
    Poziom 39  
    Na tę chwilę nie sprawdzę.
    W końcu na pewno da się jakoś spreparować układ sterujący od strony wkładki, symulując działanie kluczyka- pewno bez przekażników się nie obejdzie.
    Ale widzę, że muszę przenieść działania daleko od centralki zamka..

    Najbardziej mnie wpienia fakt tego sterownika i okablowania, który w żadnym ze schematów nie występuje.
    Dziękuję na tę chwilę.
  • Pomocny post
    #10 10401118
    Ireneo
    Poziom 42  
    jannaszek napisał:
    Ale widzę, że muszę przenieść działania daleko od centralki zamka..

    Nie tak daleko,w drzwiach sprawdzić a podłączać przy module.
  • #11 10401157
    jannaszek
    Poziom 39  
    W każym razie w pobliże przelotki od drzwi, no i zdiąć tapicerkę, żeby odnależć przewody idące do siłownika- przy centralce ich nie ma.
  • Pomocny post
    #12 10401249
    milejow
    Poziom 43  
    Jest jeszcze inne wyjście, nie chciało mi się rozbebeszać drzwi więc otworzyłem sterownik i wlutowałem się bezpośrednio pod przekaźniki
  • #13 10401347
    jannaszek
    Poziom 39  
    milejow napisał:
    Jest jeszcze inne wyjście, nie chciało mi się rozbebeszać drzwi więc otworzyłem sterownik i wlutowałem się bezpośrednio pod przekaźniki


    To mi sie podoba najbardziej i od tego zacznę, jednak nie wiem, czy wszystko bedzie działać prawidlowo, np. uwzglednienie, że inne drzwi są nie domknięte.
  • Pomocny post
    #14 10401728
    milejow
    Poziom 43  
    Powiem szczerze, że nie pamiętam, klientowi zależało tylko na dyndających pilotach. Sprawa następna, żeby wysterować centralny z oryginalnych kabli z wkładki, trzeba zastosować podobny myk jak w sprinterach czy ltkach, przecięcie przewodu sterującego z jednoczesnym podaniem impulsu
  • #15 10402135
    jannaszek
    Poziom 39  
    Nie ma problemu, mogę ciąć po kolei i metodą prób i błędów, jednocześnie podawać na przypadkowe piny- to stworzy x kombinacji do n,tej potęgi i pewno jeszcze się skończy uszkodzeniem centralki.
    Tak by pasował schemat oryginału, mam normalny i przejściówki, mam też poprzednie roczniki i następne- nic nie pasuje do tego auta, czyżby to był unikat na zamówienie?
    Nie ma tam partaniny, wszystko wygląda na oryginał, pryska tylko mit o Niemieckiej rzetelności..
    Dlatego spodobał mi się pomysł na skróty, i tak pewno nie wypali, bo nie widzę przy sterowniku kabla (wszystko sprawdzałem miernikiem w czasie normalnego działania) który zmienia polaryzację dla silników, jest to zrealizowane zupełnie inaczej, a nie mam ochoty wyjmować całego siłownika i rozszyfrowywać funkcje przełączników i szukać po całym aucie kolorów, które giną w głównej wiązce grubej jak ręka.
    Na pewno przypuszczę jeszcze atak i popróbuję waszych rad.

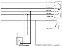
    to jest ten sterownik http://www.ebay.de/itm/BMW-E36-EWS-Steuergera..._Autoteile&hash=item4161174bb8#ht_3137wt_1185

    No i już widzę, że to jest EWS, ale teraz dopiero znalazłem adres i opis.

    BMW e36 318i touring 95r. nie mogę uruchomić centralnego zamykania.

    Teraz już pójdzie z góry, dostałem taki opis i foto od sprzedawcy, to nie moja wina, że na tej górnej półce nie ma niczego u mnie, jest tylko to co na dolnej, czyli trzeba odszukać właściwy sterownik to i kable pewno się zgodzą..
    Jak to możliwe, że przez moduł immo, udaje się otwierać drzwi :?

    Gdybyście jeszcze mi pomogli w zlokalizowaniu- sposobie doprowadzenia kabli z krańcówek drzwi do alarmu (pod schowek pasażera) to osiągnę pełnię szczęścia, kable pompy paliwa, kierunkowskazy, i całą resztę już mam.
    Dziękuję za cierpliwą pomoc.
    Proszę nie zamykać, to poinformuję o finale, na razie nie mam czasu na dokończenie instalacji.
    Pozdrawiam.

    Dzisiaj skończyłem tą instalację i wszystko działa jak należy.
    Odszukałem właściwy sterownik- za puszką ABS, znowu nic nie pasowało, rozebrałem go i bezpośrednio podawałem impulsy to dodatnie, to ujemne po kolei na wszystkie 26 pinów, tylko jeden 19 zareagował, czyli ryglowanie (arrest).
    Nie starczyło mi czasu na kombinacje z przecinaniem przewodów i robienia układów przekażników, więc wlutowałem się bezpośrednio pod przekażniki (sterowanie masą)
    Na wtyczce żółtej odnalazłem krańcówki drzwi prawych, lewych i na czarnym wtyku wspólny brązowo czarny tylnych.
    Jak wspomniałem wszystko "żyje".
    Dziękuję za pomoc.
    Pozdrawiam.
REKLAMA