logo elektroda
logo elektroda
X
logo elektroda
REKLAMA
REKLAMA
Adblock/uBlockOrigin/AdGuard mogą powodować znikanie niektórych postów z powodu nowej reguły.

Filtr pasmowy pspice a przebieg częstotliwości

john93 20 Sty 2012 00:21 2277 1
REKLAMA
  • #1 10421805
    john93
    Poziom 10  
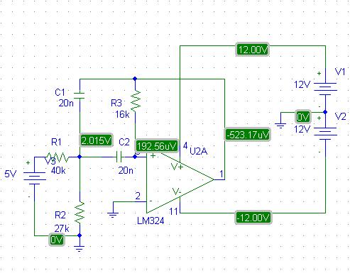
    Mam taki schemat filtra: Filtr pasmowy pspice a przebieg częstotliwości
    Natomiast nie mogę znaleźć opcji do przebiegu częstotliwości.
    edit.
    Znalazłem prawdopodobnie przyczynę niepowodzenia. Na wejście należy podać napięcie zmienne, i przyłożyć woltomierz na wyjście wzmacniacza.
    Czy wtedy jest ok?
  • REKLAMA
  • #2 10422646
    armada
    Poziom 22  
    Na wejście należy podać napięcie przemienne, o częstotliwości zbliżonej do tej jaką ma filtr.
REKLAMA