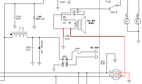
Witam. Mam problem z CB radio Cobra19 DXIV. Mianowicie radio to normalnie odbiera, a przy nadawaniu słychać tylko pisk (u innych użytkowników). Nadmieniam, że sprawdziłem mikrofon i jego przewód, oraz sprawdzałem też na innym mikrofonie od takiego samego radia i nadal to samo. Dodam, że oprócz tego pisku nie słychać wogóle mojej mowy. Antena jest w porządku -sprawdzałem na kilku i jest to samo.
Gdzie szukać usterki, co trzeba wymienić?
Dodam jeszcze, że pisk ten ustępuje wtedy gdy odlutuję głośnik wewnętrzny, oraz wtedy gdy nie używam głośnika zewnętrznego. Wtedy nadawanie jest w porządku już "nie piszczę".
Gdzie szukać usterki, co trzeba wymienić?
Dodam jeszcze, że pisk ten ustępuje wtedy gdy odlutuję głośnik wewnętrzny, oraz wtedy gdy nie używam głośnika zewnętrznego. Wtedy nadawanie jest w porządku już "nie piszczę".
