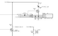
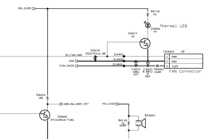
Witam, mam problem z konsolą PS3. Ostatnio niestety, ale nie działa wentylator - to znaczy startuje, a za chwilę przestaje kręcić i konsola wyłącza się z komunikatem Przegrzanie systemu Wyłączanie.
Co jest przyczyną uszkodzonego układu o oznaczeniu PG5BL
FDQ7238AS???
Czy jeszcze może bezpiecznik???
Co jest przyczyną uszkodzonego układu o oznaczeniu PG5BL
FDQ7238AS???
Czy jeszcze może bezpiecznik???
