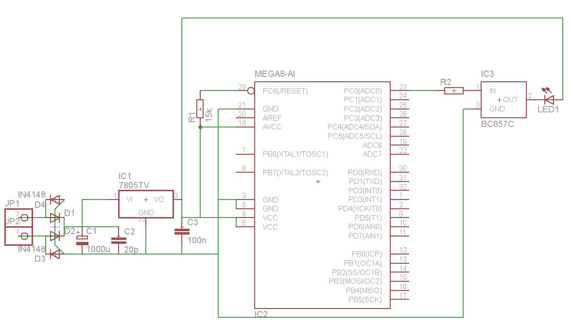
Witam prosze o sprawdzenie schematu wyświetlacza widmowego na atmega8.Chcę podpiąć 22 diody zielone(5mm zielone 2V,20mALink) przez tranzystory bc857 bo akurat takie mam jest to tranzystor PNP, jakis małosygnałowy w obudowie SOT23.Znalazłem w eagle tą obudowę tylko mi jakiś dziwny rysunek na schemacie wyskoczył i nie mogę się połapać w tych oznaczeniach. Z datasheet wywnioskowałem ze przy obciążeniu kolektora 20mA wzmocnienie wyniesie 250,czyli napięcie na baza-emiter powinno być 0,012v i tu nie wiem jaki rezystor dobrać proszę o pomoc.


