logo elektroda
logo elektroda
X
logo elektroda
REKLAMA
REKLAMA
Adblock/uBlockOrigin/AdGuard mogą powodować znikanie niektórych postów z powodu nowej reguły.

Mercedes e290 td (w210) rezystor dmuchawy bosch zamiennik

mercedesik 04 Lut 2012 14:20 6132 13
REKLAMA
  • #1 10493710
    mercedesik
    Poziom 26  
    Witam jak w temacie Klimatronik z padniętym regulatorem obrotów przykręconym do obudowy dmuchawy na 4 przewody.
    Jakieś pomysły na zamiennik?
    Klimatronik steruje masą odwrotnie do obrotów silnika czyli im mniejsze napięcie tym wyższe obroty.
  • REKLAMA
  • #2 10493740
    Konto nie istnieje
    Konto nie istnieje  
  • #3 10493755
    mercedesik
    Poziom 26  
    A jakaś malutka podpowiedź chłodno na dworze a do kostki na pewno daleko.
  • #4 10493926
    Gerri
    Spec od Mercedesów
    mercedesik napisał:

    Klimatronik steruje masą odwrotnie do obrotów silnika czyli im mniejsze napięcie tym wyższe obroty.

    Mylisz się - im wyższe napięcie, tym wyższe obroty. Źle pomierzyłeś.
  • REKLAMA
  • #5 10493949
    mercedesik
    Poziom 26  
    Możliwe mierzyłem sygnał na żółtym przewodzie (na czerwonym cienkim jest +12v z klimatronika).
  • #6 10497310
    mercedesik
    Poziom 26  
    Jak na teraz zastosowałem przekaźnik plus rezystor z starego vw tak że włącza się "po kluczyku".
    Zamiennik tego regulatora 400zł na alledrogo.
    Klient odjechał lecz wróci i tu pytanko o budowę takiego regulatora na Triaku?
  • #7 10497313
    Konto nie istnieje
    Konto nie istnieje  
  • #8 10499306
    mercedesik
    Poziom 26  
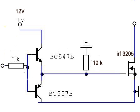
    Po paru godzinach w wirtualnym świecie doszedłem że jest to kombinacja tranzystorów irf 3205(lub podobnym) i IRFP064 lecz brak koncepcji jak to razem zmajstrować.
    Może ktoś podrzuci jakiś schemacik?
  • #9 10511538
    mercedesik
    Poziom 26  
    Mercedes e290 td (w210) rezystor dmuchawy bosch zamiennik

    pytanie zadziała?
  • REKLAMA
  • #10 10511587
    Konto nie istnieje
    Konto nie istnieje  
  • #11 10511681
    mercedesik
    Poziom 26  
    To już nic z tego nie rozumie z tego,doszedłem że panel steruje plusem, około co dwa volty i na próbę zabawiłem sie poza autem tranzystorem IRFP064 i działa .
    Reguluje obrotami tylko obawiam sie że panel klimy nie wytrzyma czyli muszę go kolejnym tranzytem odciążyć.
  • #12 10513260
    mercedesik
    Poziom 26  
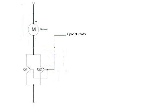
    Może jestem nudny ale dociekam dalej czy ten patent z BD249 to wygląda tak?


    Mercedes e290 td (w210) rezystor dmuchawy bosch zamiennik
  • REKLAMA
  • #13 12601715
    marsab
    Poziom 11  
    Witam,
    mam pytanie czy powyższy schemat z tranzystorami bd zadziałał ??


    Pozdrawiam
  • #14 12608838
    mercedesik
    Poziom 26  
    Trzeba 3 tranzystory 2 mocne i jeden sterujacy ale nie wiem jakie.
REKLAMA