logo elektroda
logo elektroda
X
logo elektroda
REKLAMA
REKLAMA
Adblock/uBlockOrigin/AdGuard mogą powodować znikanie niektórych postów z powodu nowej reguły.

Programowanie C - zespolenie 2 programów

mzenek777 06 Lut 2012 17:44 908 1
REKLAMA
  • #1 10504784
    mzenek777
    Poziom 2  
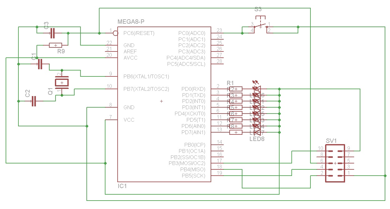
    Witam jestem początkujący w tej dziedzinie a otrzymałem zadanie złozone z 2 członów a mianowicie mam napisac program naciskam przycisk dioda sie zapala naciskam znów dioda gaśnie naciskam ten sam przycisk i go trzymam to diody sie zapalaja po kolei wykonałem płytke i na mikro. atmega 8 wykonałem równiez te programy tylko sek w tym ze sa w osobnych kodach gdyż nie potrafie tego napisac w jednym. Prosze o jakąś pomoc lub rade.

    zdjęcie projektu
    https://obrazki.elektroda.pl/6211647300_1328537453.jpg

    Kod: C / C++
    Zaloguj się, aby zobaczyć kod
  • REKLAMA
  • #2 10506244
    Krauser
    Poziom 26  
    Może taki kod spełni twoje oczekiwania. Mam nadzieję, że nie ma błędów.
    Kod: C / C++
    Zaloguj się, aby zobaczyć kod
REKLAMA