logo elektroda
logo elektroda
X
logo elektroda
REKLAMA
REKLAMA
Adblock/uBlockOrigin/AdGuard mogą powodować znikanie niektórych postów z powodu nowej reguły.

Wskaźnik wysterowania w radiu TTI880 pokazuje pełny zakres przy słabym sygnale

kowalczyk janusz 13 Lut 2012 00:13 1564 6
REKLAMA
  • #1 10537999
    kowalczyk janusz
    Poziom 10  
    Witam mam taki problem w moim radiu tti880 wskaznik wysterowania odbioru wyświetla się w pełnym zakresie pomimo ,że sygnał odbioru jest słaby rególacjia opornikiem RV572 nie znienia sytuacji to samo jest z nadawaniem pozatym radio odbiera i nadaje poprawnie pozdrawiam i proszę o pomoc

    Zgodnie z regulaminem naszego forum należy dbać o szacunek dla języka polskiego w swoich wypowiedziach. Przypominam również o punkcie 3.3 regulaminu. Proszę poprawić tytuł, oraz treśc postu. /Olek II/
  • REKLAMA
  • #2 10539695
    PLEXI
    Poziom 24  
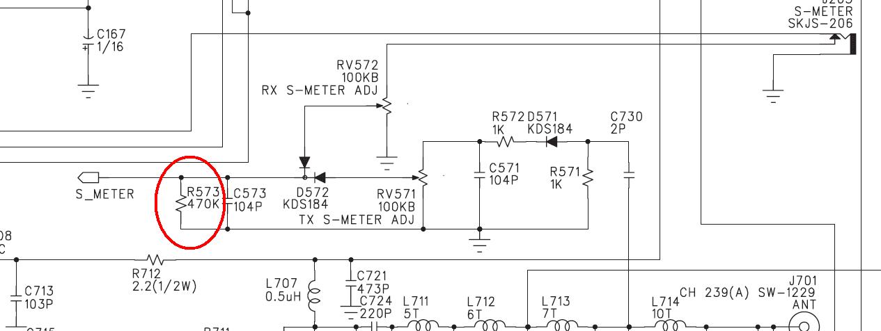
    Myślę, że powinieneś sprawdzić diody D571, D572 oraz kondensator C730. Sprawdź te elementy i daj znać.
  • REKLAMA
  • #3 10543843
    kowalczyk janusz
    Poziom 10  
    Dziękuje za podpowiedz elementy jakie wymieniłeś sprawdziłem są dobre . Przeciołem ścieżke od s-metra, która dochodzi do układu ic801 i wdalszym ciągu to samo,wyświetlenie pełnego wskaznika jest nawet bez podłączenia anteny myślę ,że jest to jakieś zwarcie w tym układzie jak TY myślisz, pozdrawiam

    Kolega pracuje na ostrzeżenie. Proszę poprawić tytuł i wpisy w temacie. Regulamin pkt 3.1.13, 3.3. /Olek II/
  • REKLAMA
  • Pomocny post
    #4 10545447
    PLEXI
    Poziom 24  
    Zewrzyj nóżkę procesora opisaną na schemacie jako odpowiedzialną za S_METER do masy. Jeśli wtedy nadal bedzie wyświetlacz nadal wyświetlał pełna skale to uszkodzony jest IC801.
  • Pomocny post
    #5 10546216
    SP5ANJ
    Spoczywaj w Pokoju
    Witam.

    Zwarcie ścieżki S-metr do masy jest bardzo dobrym sprawdzianem.

    Czasami zdarzało się, że opornik pomiędzy S-metr do masy R573 był produkcyjnie źle przylutowany co powodowało "wariowanie" wskaźnika S .

    Wskaźnik wysterowania w radiu TTI880 pokazuje pełny zakres przy słabym sygnale


    Pozdrawiam.
  • REKLAMA
  • #6 10552363
    kowalczyk janusz
    Poziom 10  
    Witam dziękuje koledzy za pomoc zwarcie ścieżki nic nie dało . Do pana Olka ,od 16 roku życia lekarze posadzili mnie na wózek inwalidzki w tamtych czasach nie było możliwości dalszego kształcenia się ,siedziało się w czterech ścianach domu więc pisze tak jak pisze nie robie tego złośliwie .Ważne że koledzy którzy odpowiadali rozumieli o co chodzi . Kupił bym sobie nowe radio i niezawracał bym głowy na tym forum ale mnie niestać.Ale musze się pochwalić w 2010r i 2011r zdobyłem tytuły mistrza polski w łucznictwie i w tym jestem dobry ,niestety z polskiego lipa .Panie Olku skoro musi Pan dać ostrzeżenie trudno więcej nie będe zabierał głosu na tym forum jeszcze raz Pana przepraszam
  • #7 10552465
    c2h5oh
    Moderator
    kowalczyk janusz napisał:
    ...od 16 roku życia lekarze posadzili mnie na wózek inwalidzki w tamtych czasach nie było możliwości dalszego kształcenia się ,siedziało się w czterech ścianach domu więc pisze tak jak pisze nie robie tego złośliwie .Ważne że koledzy którzy odpowiadali rozumieli o co chodzi...


    Nie ma się co obrażać i tłumaczyć. Wystarczy wcisnąć przycisk "Pisownia":
    Wskaźnik wysterowania w radiu TTI880 pokazuje pełny zakres przy słabym sygnale

    Po wysłaniu postu również można sprawdzić pisownię i poprawić ewentualne błędy:
    Wskaźnik wysterowania w radiu TTI880 pokazuje pełny zakres przy słabym sygnale

    Wszystko zależy od dobrej woli piszącego a regulamin obowiązuje wszystkich.
REKLAMA