logo elektroda
logo elektroda
X
logo elektroda
REKLAMA
REKLAMA
Adblock/uBlockOrigin/AdGuard mogą powodować znikanie niektórych postów z powodu nowej reguły.

Jak ustawić moc w CB Gamma 1? Zmiana z 2,3W na 0,5W i 4W

kmach77 15 Lut 2012 16:46 1579 1
REKLAMA
  • #1 10549696
    kmach77
    Poziom 11  
    Witajcie.
    Poradźcie proszę w jaki sposób można ustawić moc w CB Gamma 1.
    Mam 2, które na sztucznym obciążeniu 50 om maja po 2,3w. Jedno potrzebuję skręcić do 0,5w a drugie rozkręcić do 4w.
    Dziękuję i pozdrawiam.
  • REKLAMA
  • Pomocny post
    #2 10550981
    SP5ANJ
    Spoczywaj w Pokoju
    Witam.

    Niestety nie masz żadnej możliwości "typowej" czy "podstawowej" zmiany mocy nadajnika.

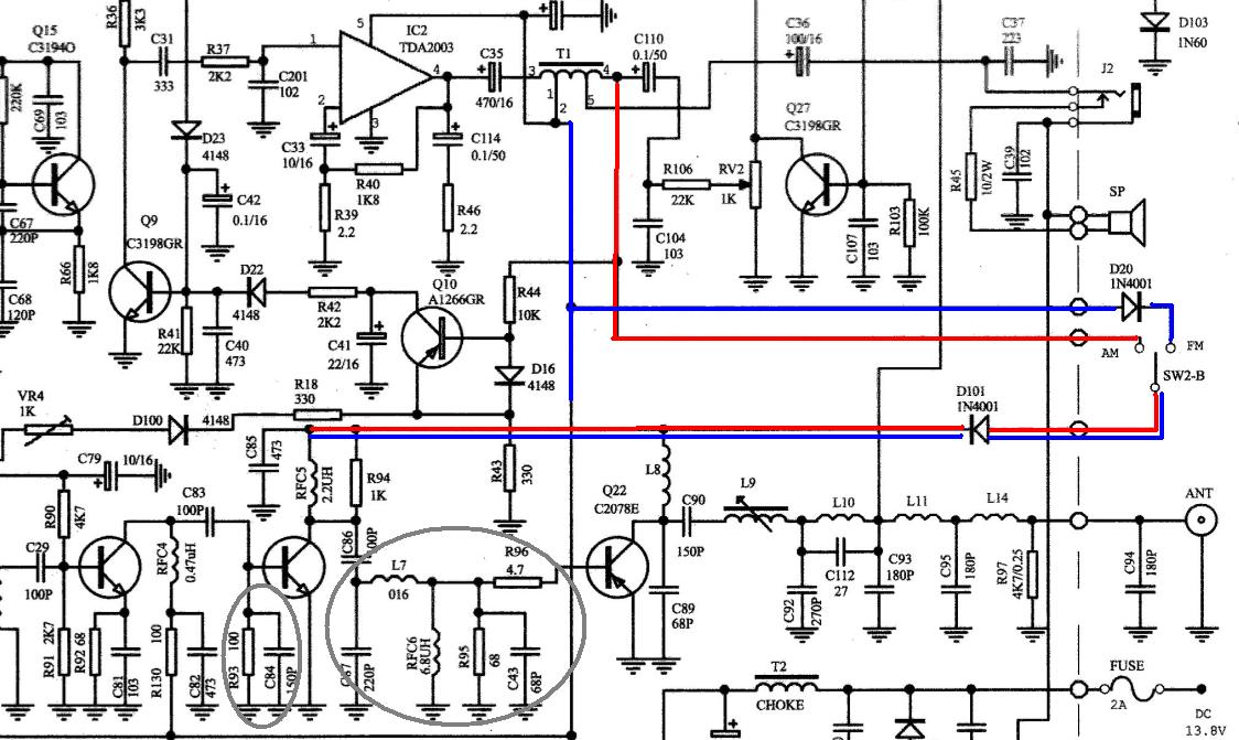
    Zobacz jak jest realizowane zasilanie stopnia Mocy i Driver-a w tym radiu.
    - kolor czerwony - to zasilanie + modulacja w AM-ie
    - kolor niebieski - to zasilanie mocy w.cz. dla FM-u

    Jak ustawić moc w CB Gamma 1? Zmiana z 2,3W na 0,5W i 4W

    Przykładowo w kolorze "szarym" - pokazałem co i gdzie możesz zrobić - aby zmniejszyć moc nadajnika .
    Wybacz ale nie "pokażę" jak masz to zrobić - a tylko mogę odesłać Ciebie do serwisu - tam będą Fachowcy, którzy wiedzą jak to zrealizować.


    Pozdrawiam.
REKLAMA