logo elektroda
logo elektroda
X
logo elektroda
REKLAMA
REKLAMA
Adblock/uBlockOrigin/AdGuard mogą powodować znikanie niektórych postów z powodu nowej reguły.

Jak dobrać elementy do pomiaru prądu PWM przy zasilaniu 3.3V?

Adaszeq 19 Lut 2012 14:07 2866 4
REKLAMA
  • #1 10567363
    Adaszeq
    Poziom 10  
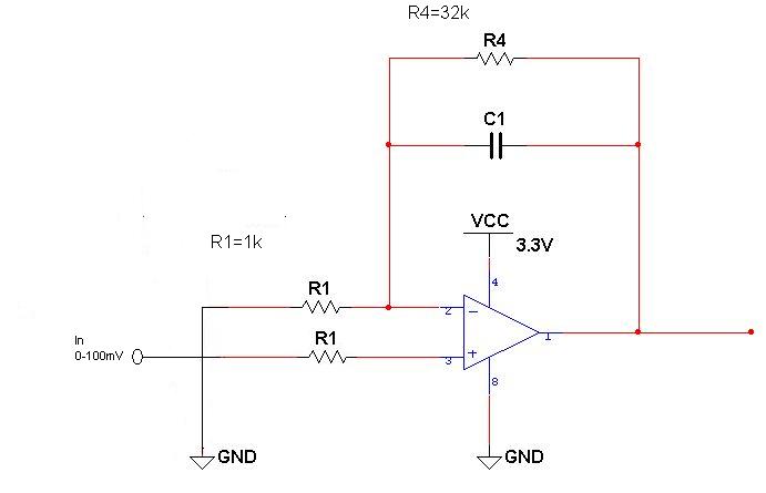
    Pomiar prądu wykonuje na dobranym rezystorze (wartość max. napięcia 0.1V). Do uśrednienia napięcia chcę użyć układu całkującego. Następnie wartość średnia jest mierzona przez przetwornik A/C. Dodatkowo dysponuję do zasilania jedynie napięciem 3.3V.

    Zatem na wejściu spodziewam się wartości napięcia z zakresu 0-0.1V. Na wyjściu układu całkującego podłączonego do A/C chcę uzyskiwać wartości z zakresu 0-3.3V.

    Jak dobrać elementy do pomiaru prądu PWM przy zasilaniu 3.3V?

    - Wynika z tego, że wzmocnienie powinno wynieść x33, i mogę je uzyskać za pomocą rezystorów R1,R4?
    - Czy tak dobrana masa pozorna (0.1V) za pomocą dzielnika napięcia będzie działać prawidłowo??
    - Proszę o pomoc w dobraniu pozostałych elementów. Częstotliwość PWM może sięgać 100kHz.


    Z podobnymi tematami spotkałem się na elektrodzie jednak nie pomogły mi rozwiązać problemów zasilania 3.3V oraz odpowiedniego dobrania elementów.
  • REKLAMA
  • #2 10575888
    Jacek Rutkowski
    Poziom 28  
    Witam,
    czy Ty wiesz co narysowałeś? W/g mojej wiedzy to jest układ wzmacniacza odwracającego o wzmocnieniu x-33 nie zaś x33.
    Napięcie 0V na wejściu daje 3,3V na wyjściu zakładając idealne elementy.
  • REKLAMA
  • #3 10576821
    Adaszeq
    Poziom 10  
    Czyli doszedłeś do takiego samego wniosku co ja i generalnie układ raczej będzie spełniać swoje zadanie. Nie widzę problemu, żeby w programie uC odpowiednio interpretować wyniki. Wartość max. na wejściu będzie min. i wartość min.-> max, więc po prostu muszę wiedzieć, że te zależności są odwrotne.
  • REKLAMA
  • Pomocny post
    #4 10579255
    Jacek Rutkowski
    Poziom 28  
    Nie musisz, wystarczy że zmienisz układ jak na schemacie i zastosujesz R-R out wzmacniacz działający od 3,3V np. OPA340.
    in 0V out 0V
    in 100mV out 3,3V
    Jak dobrać elementy do pomiaru prądu PWM przy zasilaniu 3.3V?
  • #5 10581610
    Adaszeq
    Poziom 10  
    Dzięki za podpowiedź jak zamówię części i uruchomię sprawdzę rezultat.
    Pozdrawiam
REKLAMA