logo elektroda
logo elektroda
X
logo elektroda
Adblock/uBlockOrigin/AdGuard mogą powodować znikanie niektórych postów z powodu nowej reguły.

ATtiny24 - Jak zbudować przetwornicę Step-Down PWM 9V/3A z tranzystorem NPN?

aquendix 19 Lut 2012 17:46 18554 74
  • #1 10568502
    aquendix
    Poziom 9  
    Witam. Jak najprościej zrobić przetwornice Step-Down regulowaną programowo poprzez PWM mikrokontrolera. Na wejściu mam 9V a prąd na wyjściu 3A.

    Widziałem takie rozwiązania oparte o jeden tranzystor NPN (na wyściu jest zwykła żarówka także nie potrzebuje stabilizacji) tylko nie wiem czy są tranzystory które wytrzymają taką częstotliwość i taki prąd.

    Proszę o pomoc i z góry dziękuję :-)
  • #2 10568776
    Konto nie istnieje
    Poziom 1  
  • #3 10568983
    -RoMan-
    Poziom 42  
    Nigdy nie poję tego pędu do sterowania przetwornic układami, które do tego się nie nadają. Szczególnie dotyczy to topologii step-down, gdzie chwila i mamy na wyjściu pełne napięcie wejściowe i brak jakiegokolwiek ograniczenia prądu.
  • #4 10569056
    aquendix
    Poziom 9  
    Dziękuje za zainteresowanie tematem :D
    Cytat:
    Za mało danych. Brakuje napięcia wyjściowego albo prądu wejściowego


    Napięcie i prąd wejściowy to 2 ogniwa szeregowe li-ion. Czyli między 7,2V do 8,4V.
    Wyjście chciał bym regulować w zakresie od 0 do napięcie baterii minus 1 - 2 V

    Prąd wyjściowy 3A

    Na wyjściu mam grzałkę także napięcie nie musi być zbyt stabilne.

    Cytat:
    Nigdy nie poję tego pędu do sterowania przetwornic układami, które do tego się nie nadają


    A jak by kolega inaczej zrobił układ który ma za zadanie zmieniać napięcie poprzez mikrokontroler? W moim przypadku muszę mieć jakiś uC bo chce aby napięcie zmieniało się w odniesieniu do czasu a tą krzywą konfiguruję interfacem USB.
  • #5 10569314
    McMonster
    Poziom 32  
    aquendix napisał:
    Cytat:
    Nigdy nie poję tego pędu do sterowania przetwornic układami, które do tego się nie nadają


    A jak by kolega inaczej zrobił układ który ma za zadanie zmieniać napięcie poprzez mikrokontroler? W moim przypadku muszę mieć jakiś uC bo chce aby napięcie zmieniało się w odniesieniu do czasu a tą krzywą konfiguruję interfacem USB.


    Sterując mikrokontrolerem specjalizowany do tego układ?
  • #6 10569339
    Konto nie istnieje
    Konto nie istnieje  
  • #7 10569392
    aquendix
    Poziom 9  
    Bardzo dziękuje za odpowiedzi! Bardzo bym prosił jeszcze o numer katalogowy takiej przetwornicy najlepiej smd i do 3A. Dobrze by było żeby była dostępna w zwykłych sklepach elektronicznych a nie tylko na zamówienie jak większość nietypowych części. Z góry dziękuje :-)
  • #8 10569398
    Konto nie istnieje
    Poziom 1  
  • #9 10569402
    aquendix
    Poziom 9  
    McMonster napisał:
    aquendix napisał:
    Cytat:
    Nigdy nie poję tego pędu do sterowania przetwornic układami, które do tego się nie nadają


    A jak by kolega inaczej zrobił układ który ma za zadanie zmieniać napięcie poprzez mikrokontroler? W moim przypadku muszę mieć jakiś uC bo chce aby napięcie zmieniało się w odniesieniu do czasu a tą krzywą konfiguruję interfacem USB.


    Sterując mikrokontrolerem specjalizowany do tego układ?


    Bardzo bym prosił j.w o numer katalogowy żebym wiedział mniej więcej czego szukać :-)



    EDIT.
    Kolega atom1477 był szybszy (chciałem dopisać do mojego postu) :-)

    PS. Prąd wyjściowy 3A
  • #10 10569415
    Konto nie istnieje
    Poziom 1  
  • #11 10569450
    aquendix
    Poziom 9  
    atom1477 napisał:
    A tak po za tym to do grzałki chyba nie musisz stosować przetwornicy. Wystarczy zwykły PWM.


    uC + tranzystor?

    Jeśli tak to jaki?

    Dodano po 3 [minuty]:

    Jeśli chodzi o LM2574 to przeczytałem jego datasheet-a i on ma sterowanie poprzez pin feedback który na nocie aplikacyjnej jest podłączony do dzielnika napięcia. Wystarczy ten pin podłączyć do wyjścia PWM?
  • #12 10569507
    Konto nie istnieje
    Poziom 1  
  • #13 10569548
    aquendix
    Poziom 9  
    Jeśli dobrze rozumiem to mogę albo wzmocnić sygnał z PWN do 3A poprzez tranzystor albo podłączyć PWN-a z uC do przetwornicy step-down jak np. w.w LM2574

    Jakie rozwiązanie będzie w moim przypadku lepsze? (montaż SMD, mało miejsca, niski budżet :D))

    Jaki tranzystor mógł bym tu zastosować w rozwiązaniu 1. ?

    Jak podłączyć LM-a do uC żeby to działało w 2. ?

    EDIT.
    Na pewno poniżej 2V nie będę schodził. Raczej między 3V a 7V przy 1A - 2,5A.
  • #14 10569604
    Konto nie istnieje
    Poziom 1  
  • #15 10570161
    aquendix
    Poziom 9  
    Jakie są obiektywne różnice w praktyce pomiędzy tymi rozwiązaniami?
  • #16 10570214
    Konto nie istnieje
    Poziom 1  
  • #17 10570353
    aquendix
    Poziom 9  
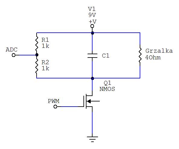
    Jeśli dobrze rozumiem to tak mniej więcej będzie wyglądał schemat?
    ATtiny24 - Jak zbudować przetwornicę Step-Down PWM 9V/3A z tranzystorem NPN?

    PWM i ADC do pinów uC?

    Dodano po 33 [minuty]:

    Hmm już widzę że z tym mierzeniem rzeczywistego napięcia nie będzie tak łatwo :D

    Trzeba by to było uśrednić jakimś kondensatorem a poza tym to w takiej konfiguracji prąd będzie płyną cały czas. Może prędzej coś takiego: ATtiny24 - Jak zbudować przetwornicę Step-Down PWM 9V/3A z tranzystorem NPN?
  • #18 10570634
    -RoMan-
    Poziom 42  
    aquendix napisał:
    Bardzo dziękuje za odpowiedzi! Bardzo bym prosił jeszcze o numer katalogowy takiej przetwornicy najlepiej smd i do 3A. Dobrze by było żeby była dostępna w zwykłych sklepach elektronicznych a nie tylko na zamówienie jak większość nietypowych części. Z góry dziękuje :-)


    Proszę bardzo: LM2677S-ADJ - dostępna w TME.

    A teraz grzecznie przeprosisz?

    Na przyszłość dobrze by było, gdybyś jednoznacznie precyzował swój problem od razu w pierwszym poście a nie dopiero w odpowiedzi na dalsze pytania.

    Przetwornicą możesz sterować na wiele sposobów - analogowo z DAC, jak podałem w innym wątku lub poprzez PWM. Skoro potrzebujesz jedynie prostego sterowania grzałki, to możesz wykorzystać impulsowe źródło prądowe na UC3843, które jest opisane w dziale Zasilanie. Na pewno będzie tańsze od LM267x a jest bezpieczne w przypadku zwarcia wyjścia.
    Jednak najłatwiej będzie, jak podasz _konkretne_ zastosowanie tej grzałki a nie będziesz nas zmuszał do przesłuchiwania Ciebie.
  • #19 10570685
    aquendix
    Poziom 9  
    -RoMan- napisał:
    Proszę bardzo: LM2677S-ADJ - dostępna w TME.

    Wiem że są takie przetwornice ale nie da się nimi tak łatwo sterować wprost z uC. Kilka postów wyżej rozważałem takie możliwości (1 - tranzystor sterowny z PWN, 2 - regulator typu LM2677S) ale jak kolega atom1477 napisał:
    Cytat:
    Do 1 to wystarczy np. IRLML2502 albo IRLML0030, choć przy jednej sztuce możesz mieć problem z zakupem.
    W 2 to trzeba zrobić np. tak:
    https://www.elektroda.pl/rtvforum/topic2222472.html
    DACa zrobisz z PWMa i prostego filtru RC.

    Cytat:
    Pierwsze jest dużo tańsze, mniejsze, będzie miało większą sprawność i jest prostsze w uruchomieniu.
    Drugie odwrotnie. I w sumie nie ma żadnych zalet przy sterowaniu grzałką.

    To zrezygnowałem z pomysłu z przetwornicą bo po prostu nie widzę sensu na bazie tego co przeczytałem.


    -RoMan- napisał:
    A teraz grzecznie przeprosisz?

    Nie wiem do końca za co ale jeśli uraziłem Cię w jakikolwiek sposób to przepraszam.


    Prosiłbym bardzo opinię schematu z mojego poprzedniego postu.

    EDIT. uC musi być bo chce zrobić inteface USB i starować pracą poprzez PC np. ustawić jakie ma być napięcie, czy ma maleć w stosunku do czasu czy rosnąć, po jakim czasie zasilanie ma sie wyłączyć lub nie, czy wykresem napięcia do czasu będzie linia prosta czy krzywa czy cokolwiek innego. Mając uC mógł bym z tym zrobić co chce bo napięcie zależało by od wypełnienia PWM które mogę zmieniać.

    PS. pisząc uC mam na myśli mikrokontroler

    PS2. Prawdopodobnie jeśli uda mi się uzyskać zamierzony efekt to projekt nie skończy się na 1 sztuce dlatego nie chce używać skomplikowanych i drogich układów.
  • #20 10570747
    -RoMan-
    Poziom 42  
    Każdą praktycznie przetwornicą da się sterować. Metod jest wiele. Podałem Ci przykład takiej, którą można sterować bezpośrednio PWM - ma wejście On/Off.

    Nadal nic nie piszesz o zastosowaniu - opisujesz tylko to, co chciałbyś uzyskać. A mnie interesuje to, czy rzeczywiście potrzebna jest Ci informacja o dokładnej wartości napięcia na grzałce czy tylko chcesz w powtarzalny sposób sterować jej mocą, niekoniecznie zastanawiając się, ile to jest w watach a np. mierząc temperaturę obiektu podgrzewanego.
    Nic nie wiem o odporności na zwarcia - czy zwarcie jest możliwe a jeśli tak, to czy jest prawdopodobne na tyle, że warto układ przed nim zabezpieczać.

    Rozwiązań problemu jest mnóstwo - od prostego PWM na pMOSFETcie, którego tu unikasz jak ognia z niezrozumiałym dla mnie powodów, poprzez źródło prądowe na UC3843 po sterowanie dowolnej przetwornicy jakie podałem w wątku już tutaj powoływanym: https://www.elektroda.pl/rtvforum/topic2222472.html
  • #21 10570755
    aquendix
    Poziom 9  
    Nie ma możliwości pomiaru temperatury wiec potrzebuje dokładnego napięcia. (jak bym mógł na dodatek prąd mierzyć to było by super ale bez też sie obejdzie). Zwarcie możliwe ale mało prawdopodobne - wole dać jakiś bezpiecznik który się przepali albo ryzykować wymianę tranzystora niż dokładać n elementów. 3A wyjście. Właśnie bardziej skłaniam się ku prostemu MOFSET-owi (wyżej zamieściłem schemat)


    EDIT. Zapomniałem wspomnieć. Źródłem prądu są tu baterie na których spada napięcie w miarę naładowania także pomiar napięcia na wyjściu musi być.
  • #22 10570890
    Konto nie istnieje
    Poziom 1  
  • #23 10571096
    -RoMan-
    Poziom 42  
    aquendix napisał:
    Właśnie bardziej skłaniam się ku prostemu MOFSET-owi (wyżej zamieściłem schemat)


    Ale odróżniasz pMOSFET od nMOSFETa? Bo jakoś uparcie malujesz nMOSFETa i sterowanie od masy, zamiast użyć jednego tranzystora NPN, dwóch rezystorów i pMOSFETa i mieć sterowanie od strony plusa i grzałkę na masie, co doskonale ułatwi zarówno pomiar napięcia jaki prądu.

    Nadal nie znamy zastosowania - być może uparcie dążysz błędną ścieżką.
  • #24 10571110
    Konto nie istnieje
    Poziom 1  
  • #25 10571156
    -RoMan-
    Poziom 42  
    atom1477 napisał:
    Przy nMOSFECie też można mieć pomiar na masie: wystarczy rezystor pomiarowy włączyć pomiędzy źródło a masę.


    Ale przy dużej częstotliwości przełączania pomiar jest zakłócony przez prąd przeładowywania bramki. Na dokładkę nie załatwia to pomiaru napięcia. Zastosowanie pMOSFETa załatwia wszystkie problemy a 3 dodatkowe elementy mogą być w najmniejszych, dostępnych obudowach - zajmą kilka mm^2.
    pMOSFETy serii IRF72xx są tanie i doskonale nadadzą się do tego zastosowania.
  • #26 10571933
    Konto nie istnieje
    Poziom 1  
  • #27 10572141
    aquendix
    Poziom 9  
    -RoMan- napisał:
    aquendix napisał:
    Właśnie bardziej skłaniam się ku prostemu MOFSET-owi (wyżej zamieściłem schemat)


    Ale odróżniasz pMOSFET od nMOSFETa? Bo jakoś uparcie malujesz nMOSFETa i sterowanie od masy, zamiast użyć jednego tranzystora NPN, dwóch rezystorów i pMOSFETa i mieć sterowanie od strony plusa i grzałkę na masie, co doskonale ułatwi zarówno pomiar napięcia jaki prądu.

    Takie rozwiązanie było by ok. Mogę prosić o jakiś schemat albo link żebym wiedział na czym się wzorować?

    EDIT. A taki układ nie będzie działał na zasadzie odwrotności? Tzn. Pełne wypełnienie PWM - wyjście na grzałkę = 0V? Bo takie rozwiązanie odpada. Układ jest zasilany bateriami więc przy wyłączonym uC (power down) i timerach (PWN) nie może być poboru prądu (no poza 1uA dla uC), ani tym bardziej grzałka działać. Załączać uC chce przerwaniem zewnętrznym.

    -RoMan- napisał:
    pMOSFETy serii IRF72xx są tanie i doskonale nadadzą się do tego zastosowania.
    np. IRF-7204?
  • #28 10572392
    Konto nie istnieje
    Poziom 1  
  • #29 10572464
    -RoMan-
    Poziom 42  
    Schemat? Nie chce mi się edytora otwierać. Z wyjścia kontrolera poprzez rezystor 10k na bazę tranzystora NPN. Emiter do masy. Z kolektora do +9V rezystor powiedzmy 1k, skoro częstotliwość ma być niewielka. Źródło pMOSFETa do +9V, bramka do kolektora NPN, dren - wyjście. Grzałka pomiędzy dren a masę. Gotowe.

    Wybór konkretnego pMOSFETa pozostawiam Tobie. Policz sobie straty na nim na podstawie Rdson i żądanego prądu, pamiętając, że straty rosną wraz ze wzrostem temperatury.

    Zastosowaniem mnie zaskoczyłeś - warto wyważać otwarte drzwi? Taniej niż Chińczycy tego nie zrobisz.
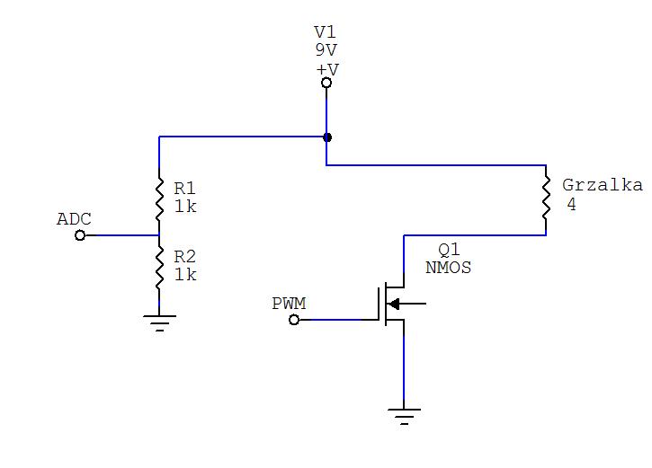
  • #30 10573879
    aquendix
    Poziom 9  
    Ok schemat zamieszczę poniżej tylko jeszcze jedno pytanie mam.
    aquendix napisał:
    A taki układ nie będzie działał na zasadzie odwrotności? Tzn. Pełne wypełnienie PWM - wyjście na grzałkę = 0V? Bo takie rozwiązanie odpada. Układ jest zasilany bateriami więc przy wyłączonym uC (power down) i timerach (PWN) nie może być poboru prądu (no poza 1uA dla uC), ani tym bardziej grzałka działać. Załączać uC chce przerwaniem zewnętrznym.
    No właśnie jak to rozwiązać?


    Oto schemat:
    ATtiny24 - Jak zbudować przetwornicę Step-Down PWM 9V/3A z tranzystorem NPN?
REKLAMA