logo elektroda
logo elektroda
X
logo elektroda
REKLAMA
REKLAMA
Adblock/uBlockOrigin/AdGuard mogą powodować znikanie niektórych postów z powodu nowej reguły.

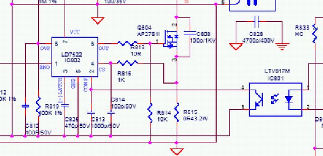
Wartość rezystora przy tranzystorze MOSFET 261i w zasilaczu ILPI-009 REV:A

zuzia3521 20 Lut 2012 20:25 3065 4
REKLAMA
  • #1 10574028
    zuzia3521
    Poziom 16  
    Zasilacz ILPI -009 REV:A Chodzi mi o wartość rezystora podłączonego do żródła tranzystora połączonego z masą. Tr. to mosf. 261i. Brak odczytu kodu pask.
  • REKLAMA
  • #2 10574647
    lisek
    Serwisant RTV
    To standartowa wart. opornika w czujniku prądowym : od 0,22-0,47 ohm.
    Zależy od zastosowananego scalaka
    tak jest w ILPI-013

    Wartość rezystora przy tranzystorze MOSFET 261i w zasilaczu ILPI-009 REV:A
  • REKLAMA
  • #3 10574815
    zuzia3521
    Poziom 16  
    Scalak to typ kość 1203D6 myśle że 0,47 ohm 2W będzie dobry.Czy 2SK2645 będzie dobry zamiast 261i bo ma zwarcie.
  • REKLAMA
  • Pomocny post
    #4 10574889
    lisek
    Serwisant RTV
    Każdy z prądem 6A/700V (np. 7N60B )
    Wymień wszystkie elementy od wyj. scalak do bramki polowego (oporniki diody 1N4148), polowy ,ten opornik chyba 0,56ohm i transoptor łaczacy wyj. zasilacza z scalakiem + TL431.

    Na forum na temat ( kość 1203D6) było sporo. Kość popularna w LG i Acerach.
  • #5 10575399
    zuzia3521
    Poziom 16  
    Dzięki za pomoc . Spróbuje go postawić na nogi.Ktoś próbował i tak namieszał że wysadził 1203D6 i dioda nie świeci .Po prostu martwy a zasilacz ciężko do zdobycia.
REKLAMA