logo elektroda
logo elektroda
X
logo elektroda
REKLAMA
REKLAMA
Adblock/uBlockOrigin/AdGuard mogą powodować znikanie niektórych postów z powodu nowej reguły.

Dlaczego program na ATMega8 znika po odłączeniu zasilania? Jak to naprawić?

eiliat 26 Lut 2012 11:24 1599 11
REKLAMA
  • #1 10600457
    eiliat
    Poziom 15  
    Cześć,

    Zrobiłem program i układ z tego Linku dokładniej ten: Przykład pierwszy - Powitanie.

    Gdy układ zaprogramuje, na wyświetlaczu widoczny jest tekst itp. Odłączę układ od USB nadal działa jednak jak na sekundy odetnę zasilanie układu wykonawczego i wyświetlacza to tak jakby ATMega8 się czyści - na wyświetlaczu widać tylko górny pasek kratek, który jak się nie mylę oznacza dobrze podłączone zasilanie i kontrast ale brak danych wejściowych.

    Co zrobić aby program działał zawsze?
  • REKLAMA
  • #2 10600488
    Dareks
    Poziom 20  
    Mi sie wydaje że problem może być w prawidłowej pracy procesora. Jak masz skonfigurowany i podłączony reset?
  • REKLAMA
  • #5 10601201
    Wojtek75
    Poziom 24  
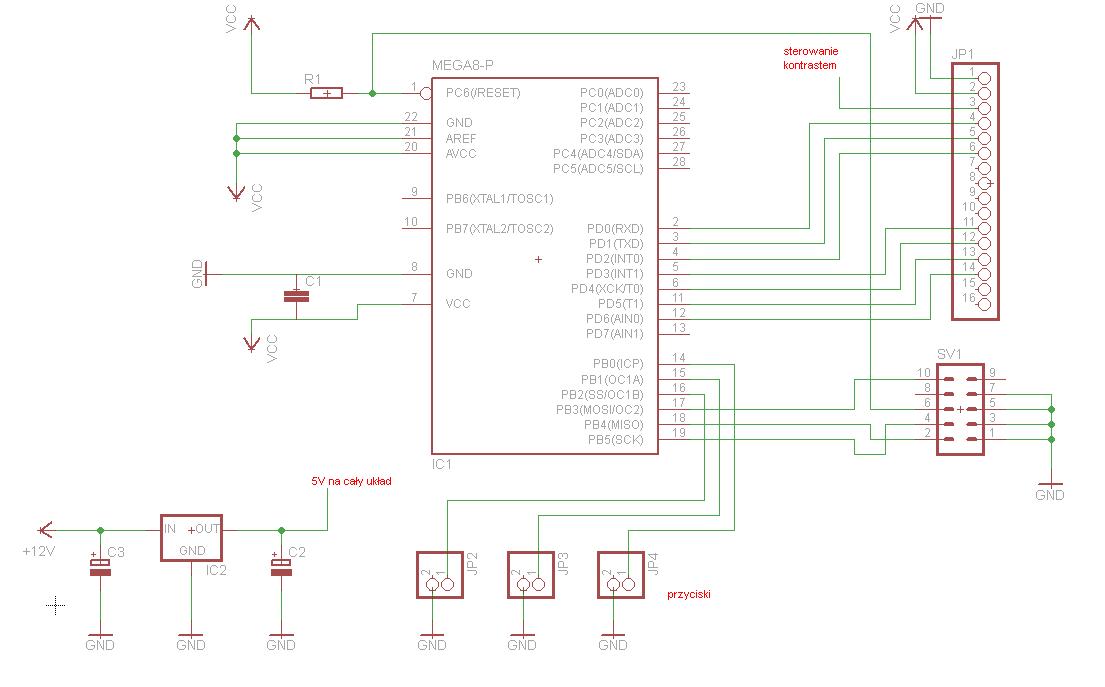
    Przy takim połączeniu tak w zasadzie twój uC powinien iść już z dymem. GND zwarte z VCC, AREF zwarte z VCC o co tu chodzi? Krytyczne błędy. Jaką wartość ma R1?
  • #6 10601364
    GienekS
    Poziom 32  
    Czy aby na pewno masz układ podłączony według tego schematu ? Bo to VCC podłączone do GND procesora ? Coś tu nie halo. :?:
  • #7 10601420
    eiliat
    Poziom 15  
    1. R1 = 10 kOhm.
    2. Oczywiście jest tam błąd, GND jest z masą a nie z VCC.
    3. Mam zwarte AREF z VCC. Powinienem AREF podłączyć do masy przez kondensator?
  • REKLAMA
  • REKLAMA
  • #9 10602115
    eiliat
    Poziom 15  
    No tak ale zawsze tak miałem podłączone i tylko teraz występuje ten problem.
  • #10 10602134
    dondu
    Moderator na urlopie...
    eiliat napisał:
    No tak ale zawsze tak miałem podłączone i tylko teraz występuje ten problem.

    To znaczy, że zawsze miałeś źle.
    Czy samochodem także jeździsz z obniżonym ciśnieniem w oponach lub połową oleju w silniku? Przecież jedzie ...
  • #11 10602191
    eiliat
    Poziom 15  
    Czyli mój największy błąd to podłączenie +5V to AREF?

    Na schemacie zapomniałem dodać tych kondensatorów filtrujących VCC - oczywiście na płytce je posiadam! :)
  • #12 10602606
    dondu
    Moderator na urlopie...
    eiliat napisał:
    Czyli mój największy błąd to podłączenie +5V to AREF?

    To się okaże jak pokażesz kompletny schemat.

    eiliat napisał:
    Na schemacie zapomniałem dodać tych kondensatorów filtrujących VCC - oczywiście na płytce je posiadam! :)

    Wklejając niekompletny schemat tracisz swój i nasz czas.
    Sugeruję jednak byś poprawił i pokazał całość.
REKLAMA